内蒙古呼伦贝尔灵活就业人员社保缴费最低标准是多少?灵活就业人员的社保缴费金额受到多种因素的影响,包括个人收入、缴费基数、缴费比例以及所在地区的具体方案。下面随新社通app小编一起了解详情吧。
2024-2025年内蒙古呼伦贝尔灵活就业人员社保缴费标准是多少?社保交完退休能领多少钱?下表是2024-2025年内蒙古呼伦贝尔社保费用明细参考,根据新社通app-社保缴费查询工具提供的最新数据如下:

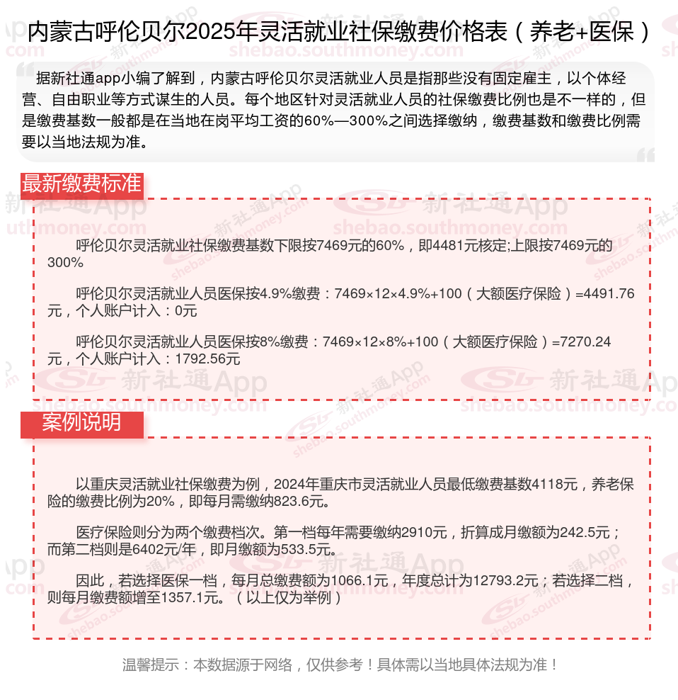
呼伦贝尔灵活就业社保缴费基数下限按7469元的60%,即4481元核定;上限按7469元的300%
呼伦贝尔灵活就业人员医保按4.9%缴费:7469×12×4.9%+100(大额医疗保险)=4491.76元,个人账户计入:0元
呼伦贝尔灵活就业人员医保按8%缴费:7469×12×8%+100(大额医疗保险)=7270.24元,个人账户计入:1792.56元
个人养老金有什么好处?
参加个人养老金计划还可以享受税收优惠。根据相关税收法规,个人养老金的缴费和投资收益在一定额度内可以免征个人所得税。这种税收优惠可以降低个人的税收负担,提高个人养老金的积累效率。
灵活就业人员参加养老保险费率一般为20%,其中12%进入社会统筹基金,8%计入个人账户,(8%计入个人账户),可选择社会平均工资的60%、100%、300%等各种档位作为缴费基数。
计算公式:
缴费金额=社会平均工资×档位×20%
计入个人账户=社会平均工资×档位×8%
温馨提示:本数据仅供参考!仅供参考和学习交流之用,不对您构成任何决策建议。具体需以当地有关法规为准!
缴纳社保
缴纳社保
4050补贴
河北沧州社保
社保缴纳
最低工资标准是怎么定的?
社保缴纳
缴纳社保
社保缴纳
社保卡