据新社通app数据显示,2024-2025年安徽亳州灵活就业人员养老保险的缴费标准是根据缴费基数来确定的:
个人养老保险缴费比例为20%,缴费基数的下限为4227元。
(注:本文数据仅供参考,具体以当地缴费标准为准)
安徽亳州灵活就业自己交社保一个月要交多少钱?安徽亳州灵活就业人员社会保险缴费标准,根据新社通app-社保缴费查询工具提供的最新数据如下:

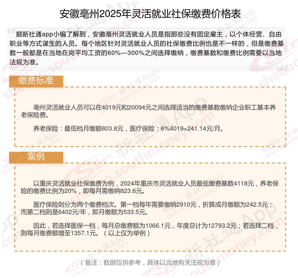
亳州灵活就业人员可以在4019元和20094元之间选择适当的缴费基数缴纳企业职工基本养老保险费。
养老保险:最低档月缴额803.8元,医疗保险:6%4019=241.14元/月。
什么是社保缴费基数?
社会保险基数简称社保基数,是指社保缴纳人员在一个年度内的社会保险缴费基数,是计算参保人缴纳社保费和享受社保待遇的重要依据。
社保缴纳费用=社保基数×缴费比例
社保缴纳
社保多少钱
灵活社保缴费
交社保
社保缴纳
4050补贴
灵活社保缴费
社保缴纳
缴纳社保
社保缴纳