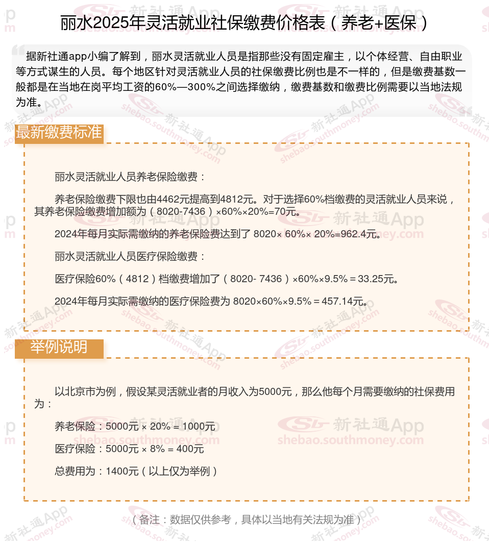
灵活就业社保缴费比例是多少?养老保险一般为缴费基数的20%左右,其中8%计入个人账户,12%计入统筹账户。医疗保险一般为缴费基数的10%左右,具体比例因地区而异。失业保险、工伤保险、生育保险缴费比例较低,具体比例因地区而异。接下来随社保君了解一下2025年丽水灵活就业人员社保交多少钱,2025年丽水灵活就业社保缴费标准的详细内容。
一、丽水灵活就业人员社会保险缴费标准表(个人养老、医疗保险缴费档次标准)

丽水灵活就业人员社保缴费档次表:一般分为五个档次,具体为上年度在岗职工平均工资的60%、70%、80%、90%和100%。灵活就业人员可以根据自己的意愿选择缴费档次,缴费比例为20%,其中12%进入统筹基金,8%进入个人账户。
二、丽水灵活就业社保缴费方式
丽水灵活就业人员社保缴费的方式:
灵活就业人员社保缴费的方式有多种,具体如下:
1、灵活就业人员可以通过到当地社保中心窗口,提供相关资料进行缴费;
2、灵活就业人员可以通过网上缴费的方式,缴纳社保费用;
3、灵活就业人员可以通过代缴机构办理社保缴费;
4、灵活就业人员可以找挂靠公司,办理社保缴费。
缴纳社保
缴纳社保
2025社保交多少钱?
社保缴纳
缴纳社保
灵活社保缴费
社保缴纳
查询社保
烟台灵活就业
社保缴费