今天聊一下灵活就业人员社保缴费问题!
灵活就业人员养老保险缴费算法
灵活就业人员参保费率一般为20%(8%计入个人账户),可选择社会平均工资的60%、100%、300%等各种档位作为缴费基数:
缴费金额=社会平均工资×档位×20%计入个人账户=社会平均工资×档位×8%,接下来随新社-app一起了解灵活就业人员社保缴费的详情。
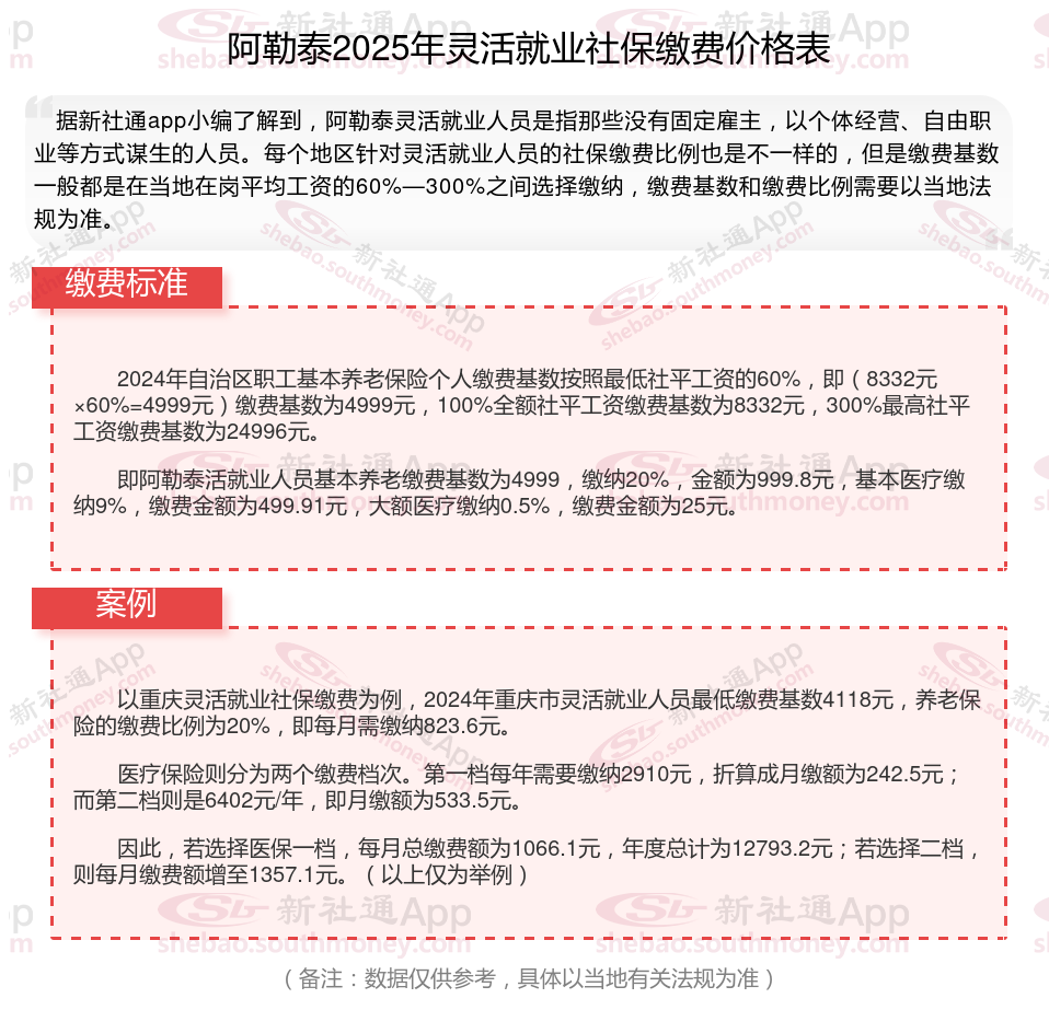
那么,打工人社保是多少钱一个月 阿勒泰灵活社保交多少钱?根据新社通app-社保缴费查询工具提供的2025社保缴费标准详情数据:

要想知道社保有没有必要交,我们先来了解一下社保的作用都有哪些。社保包含养老保险、医疗保险、生育保险、工伤保险、失业保险五个险种。当我们缴纳了社保后,可以享受以下保-障:
1、保证基本生活:社保通过提供养老金、医疗保险等福利,帮助参保人在退休或患病时维持基本生活水平。
2、缓解经济压力:在面临失业、工伤或生育等特殊情况下,社保可以提供经济援助,减轻个人和家庭的经济负担。
3、促进社会稳定:通过建立社会保险网络,减少社会不稳定因素,维护社会和谐稳定。
4、支持劳动力再生产:社保保险有助于提高劳动者的生活质量,促进劳动力的健康和持续发展。
农保和社保怎么办理停保手续
社保续交
农村社保该怎么停止缴费的?
灵活社保缴费
岳阳社保一个月要交多少钱
社保缴纳
社保缴纳
4050补贴
汉中社保费
缴纳社保