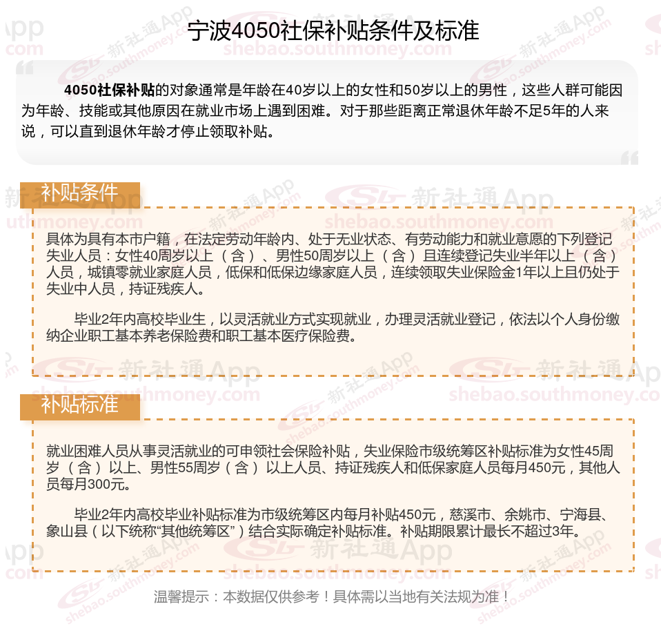
4050补贴主要是针对大龄就业困难人群的社保补贴,申请条件包括年龄、就业困难、灵活就业并自费缴纳社保,需要持有失业登记证,不同地区可能有细微差别,比如农村户口的限制。那么宁波4050灵活就业社保补贴标准是多少钱?宁波4050社保补贴条件是什么?接下来随新社通APP小编了解一下最新资讯。
一、2025年宁波4050社保补贴标准是怎么样的,附领取条件

二、2025年宁波灵活就业4050社保补贴申请流程:
宁波4050社保补贴如何办理?
1.女满40周岁以上,男满50周岁以上,具有宁波户口,持有再就业优惠证,可到辖区社区居委会办理灵活就业人员认定。需提供:单位或户主雇佣证明、户口簿、再就业优惠证、代扣银行账号、交纳社保费的单据。(具体手续向社区居委会咨询)。
2.凭认定完的《宁波市灵活就业人员认定申请表》原件、复印件,个人身份证或户口簿原件到地税局办税服务中心办理“4050”补贴对象参保手续,养老保险、失业保险两个险都必须参保。
3.每个月都必须到银行打印当月交纳的社保费单据。
4.于每季度的第一个月的前七个工作日到街道劳动事务所申请补贴,凭缴费单据、灵活就业认定证明、再就业优惠证、银行账户,由街道汇总后,将社保补贴直接划拨到个人银行账户。
宁波4050社保补贴办理所需材料:
1、《灵活就业人员社保补贴申请表》原件;
2、《灵活就业证明》(一张原件,一张复印件);
3、申办人第二代身份证和户口本复印件;
4、《档案托管合同书》复印件;
5、从其他公共托管机构转移到市档案托管中心的申请人需提供往年度社保补贴享受情况证明。
灵活社保缴费
农村户口一共交了多少年社保
石嘴山社保
灵活社保缴费
缴纳社保
灵活就业社保
社保可以自己缴纳
社保断交
灵活社保缴费
社保缴纳