据新社通app小编了解,灵活就业人员参与社保,是依照社会平均工资的60%至300%之间的档次进行缴费的。由于社会平均工资上涨,相应的缴费标准亦会有所提高。那么,淮南灵活就业社保一个月多少钱?下面随新社通小编一起来看看详情吧。
灵活就业社保与职工社保在缴费主体、缴费基数与金额、缴纳险种以及户籍限制等方面存在显著差异。这些差异主要源于两种社保体系的设计初衷和适用对象的不同。
据新社通app数据显示,淮南灵活就业养老缴费基数明细如下:
养老缴费缴费基数为:4227元;
个人缴费比例:20%;
(注:本文数据仅供参考,具体以当地缴费标准为准)
淮南灵活就业社保缴费标准来了 灵活就业人员保险一个月交多少钱?根据新社通app-社保缴费查询工具提供的最新数据如下:

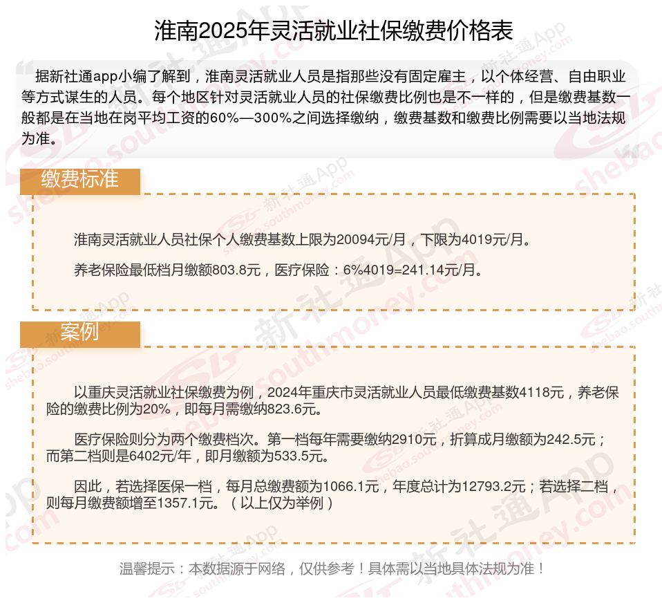
淮南灵活就业人员社保个人缴费基数上限为20094元/月,下限为4019元/月。
养老保险最低档月缴额803.8元,医疗保险:6%4019=241.14元/月。
提示:若您想知道更多的社保缴纳明细,可点击下方使用查询社保计算器,新社通app还为您提供社保养老规划方案。
新社通社保计算器计算所得,数据仅供参考。
社保缴纳
灵活就业补贴
广州社保缴费
缴纳社保
泰安灵活就业社保
失业金领取
十堰最低工资标准来了!
四川广安最低工资标准是多少
安阳社保缴费
缴纳社保