今天聊一下灵活就业人员社保缴费问题!
灵活就业人员养老保险缴费算法
灵活就业人员参保费率一般为20%(8%计入个人账户),可选择社会平均工资的60%、100%、300%等各种档位作为缴费基数:
缴费金额=社会平均工资×档位×20%计入个人账户=社会平均工资×档位×8%,接下来随新社APP一起了解灵活就业人员社保缴费的详情。
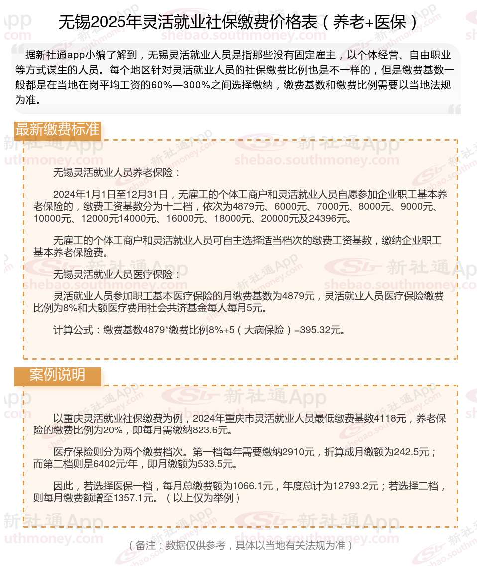
那么,灵活就业者社保是多少钱一个月 无锡灵活社保交多少钱?根据新社通app-社保缴费查询工具提供的2025社保缴费标准详情数据:

养老保险:随着年龄的增大,我们赚钱的能力会降低,而缴纳了社保后,我们的老年生活就可以得到基本体系。只要养老保险缴费年限达15年,到了法定退休年龄就可以按月领取养老金待遇。
失业保险:是指你被迫失业后能拿到赔偿金。由单位和职工共同缴费(单位招用农牧民合同制工人,本人不缴纳失业保险费)。
生育保险:为生育期间的女性职工提供一定的经济补偿和医疗服务。支持生育和育儿过程中的各项开支。
医疗保险:参保人员患病、就诊等产生的医疗费用可以按比例报销。参加职工基本医疗保险的个人,达到法定退休年龄时累计缴费达到相关年限的,退休后不再缴纳基本医疗保险费,享受基本医疗保险待遇。
工伤保险:保护因工作原因受伤或患职业病的劳动者获得必要的经济补偿和医疗服务。由用人单位全额缴纳。
社保缴纳
灵活社保缴费
个人交社保
社保断交
灵活社保缴费
灵活就业社保
四川宜宾最低工资标准是多少
社保缴纳
缴纳社保
灵活就业社保