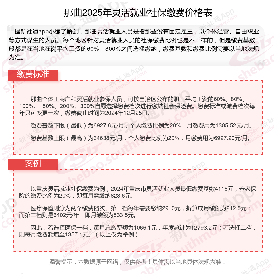
据新社通app数据显示,那曲灵活就业养老保险最低缴费基数为:6927.6元;个人的缴费比例分别为:20%;
个人缴费金额:1385.52元。
(注:本文数据仅供参考,具体以当地缴费标准为准)
那曲灵活就业人员社保缴费标准来了 那曲灵活就业人员缴费多少钱怎么查?根据新社通app-社保缴费查询工具提供的2025社保缴费标准详情数据如下:

》点击新社通app社保计算器,了解你的社保缴费明细!
灵活就业人员养老保险缴费算法
灵活就业人员参保费率一般为20%(8%计入个人账户),可选择社会平均工资的60%、100%、300%等各种档位作为缴费基数:
缴费金额=社会平均工资×档位×20%计入个人账户=社会平均工资×档位×8%
社保缴纳
灵活社保缴费
个人交社保
社保断交
灵活社保缴费
灵活就业社保
四川宜宾最低工资标准是多少
社保缴纳
缴纳社保
灵活就业社保