灵活就业社保:缴费基数为上年全省在岗职工月平均工资的60%-300%。
灵活就业人员自己交社保一个月多少钱?根据新社通app-社保缴费查询工具提供的2025社保缴费标准详情数据:

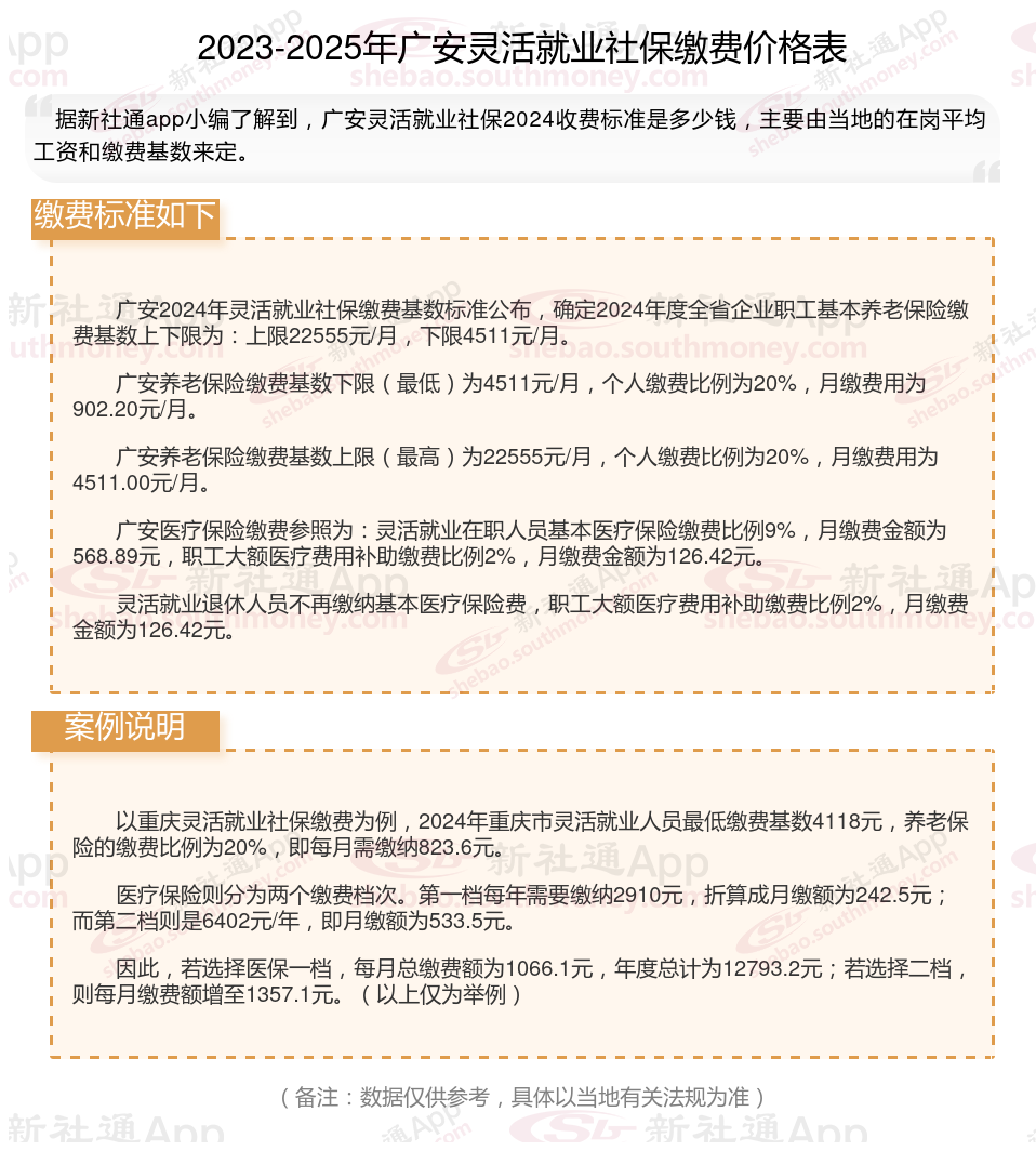
据新社通app数据显示,广安灵活就业养老保险缴费基数2024-2025年最新标准如下:
最低缴费基数:4511元;
个人缴费比例:20%;
(注:本文数据仅供参考,具体以当地缴费标准为准)
》》还不知道自己社保缴纳明细吗?点击新社通app社保计算器,查询所在城市社保缴费明细!
新社通app数据所得,数据仅供参考。
灵活就业社保与职工社保险种有什么不一样:
灵活就业社保:通常只包括养老和医疗两种保险,在生育、工伤和失业等方面可能缺乏相应的保险。
职工社保和灵活就业社保的缴费险种不同。职工社保包括养老保险、医疗保险、工伤保险、失业保险和生育保险。
退休人员养老工资计算方法:
基础养老金=(社平工资+缴费基数)÷2×缴费年限×1%。
基础养老金=退休时上年度全市城镇单位就业人员月平均工资×(1+本人月平均缴费工资指数)÷2×缴费年限×1%
个人账户养老金=个人账户储存额÷个人账户养老金计发月数。
举个例子,男职工60岁退休,计发月数139个月。女职工生产、服务岗位50岁退休,计发月数为195个月。女职工管理、技术岗位55岁退休,计发月数为170个月。
也就是说,个人账户累计储存额越多,退休年龄越大,个人账户养老金就越多。
?过渡性养老金?(部分地区可能有):这部分是针对建立个人账户前参加工作、退休后按月领取基本养老金的人员计算的。具体计算方法因地区而异,通常与您的缴费年限、缴费金额以及当地的平均工资水平等因素有关。
灵活就业人员自己
社保缴纳
公司缴纳社保比例
盘锦最低工资标准是多少
灵活社保缴费
退休工资计算
社保缴纳比例
缴纳社保
缴纳社保
灵活就业补贴