据新社通app小编了解,灵活就业人员参与社保,是依照社会平均工资的60%至300%之间的档次进行缴费的。由于社会平均工资上涨,相应的缴费标准亦会有所提高。那么,葫芦岛灵活就业社保一个月多少钱?下面随新社通小编一起来看看详情吧。
灵活就业社保和职工社保的区别在于参加的险种不同、缴费基数不同、缴费比例不同、缴费主体不同、户籍限制不同、缴费意愿不同。很多没有固定工作单位的灵活就业人员为了让自己的养老、医疗等方面得到保证,选择以灵活就业身份参加职工社保。
据新社通app数据显示,葫芦岛灵活就业养老保险最低缴费基数为:4273元;个人的缴费比例分别为:20%;
个人缴费金额:854.6元。
(注:本文数据仅供参考,具体以当地缴费标准为准)
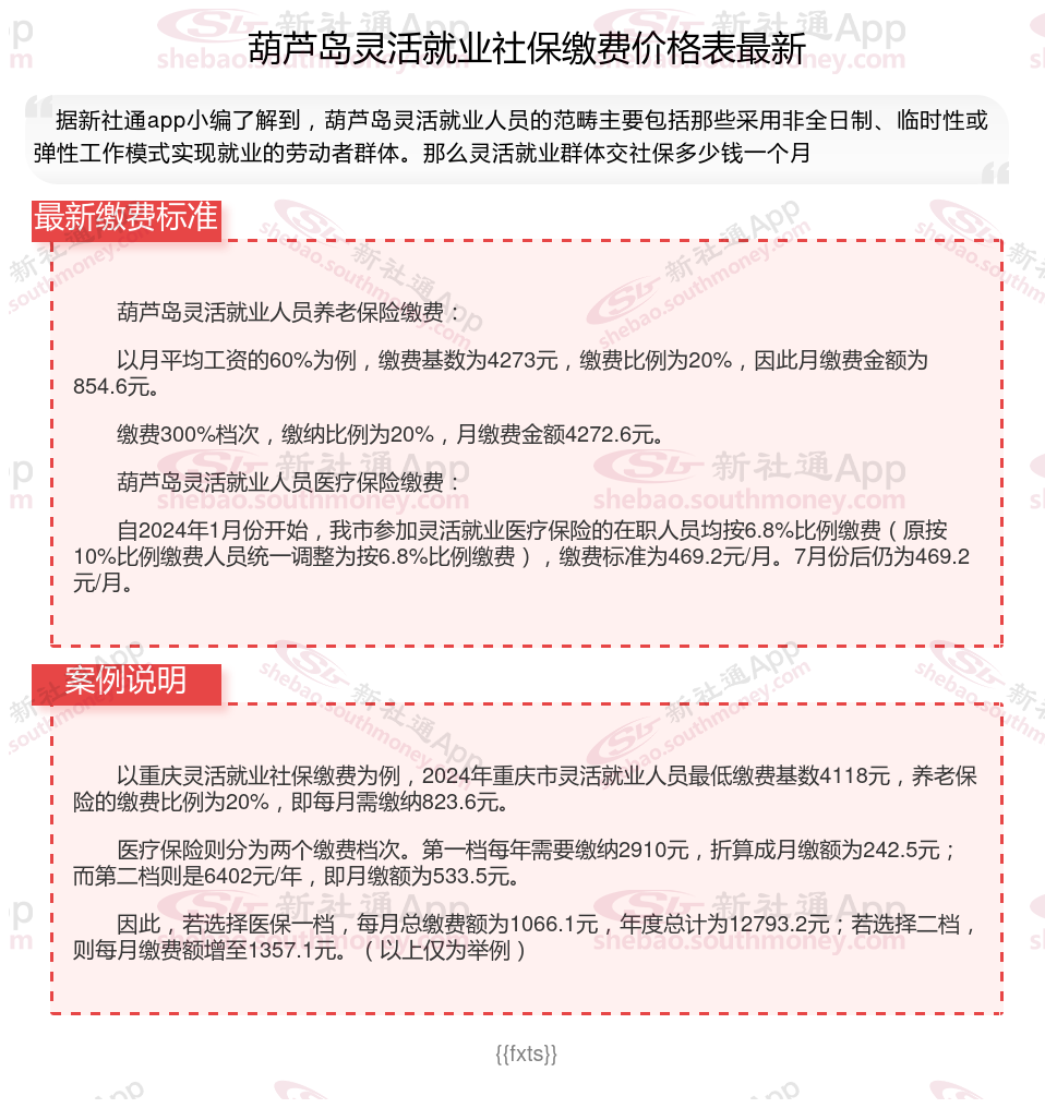
葫芦岛灵活就业社保缴费标准来了 灵活就业人员保险一个月交多少钱?根据新社通app-社保缴费查询工具提供的最新数据如下:

葫芦岛灵活就业人员养老保险缴费:
以月平均工资的60%为例,缴费基数为4273元,缴费比例为20%,因此月缴费金额为854.6元。
缴费300%档次,缴纳比例为20%,月缴费金额4272.6元。
葫芦岛灵活就业人员医疗保险缴费:
自2024年1月份开始,我市参加灵活就业医疗保险的在职人员均按6.8%比例缴费(原按10%比例缴费人员统一调整为按6.8%比例缴费),缴费标准为469.2元/月。7月份后仍为469.2元/月。
新社通APP社保计算器,可以查询您的社保缴费明细啦~,点击下方获取
新社通社保计算器计算所得,数据仅供参考。
社保缴纳
厦门社保缴费
社保缴纳
佳木斯社保费
新余
灵活社保缴费
社保缴纳
灵活社保缴费
社保怎么查询余额明细