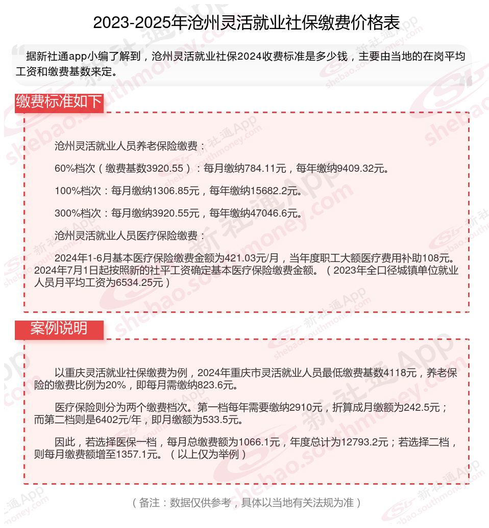
据新社通app数据显示,沧州灵活就业养老保险缴费基数2024-2025年最新标准如下:
2025年沧州城镇职工社会保险缴费基数用人单位及其职工(包括有雇工的个体工商户及其雇工)分别按2024年度全口径省平的60%(3920.55元/月)和300%(19602.75元/月)核定缴费基数的下限和上限执行。
个人缴费比例:20%;
(注:本文数据仅供参考,具体以当地缴费标准为准)
灵活就业社保的缴费基数是以上年全省在岗职工月平均工资计算。
那么,沧州灵活就业人员社保缴费基数是多少?社保自由职业者缴费需要多少钱一个月呢?根据新社通app-社保缴费查询工具提供的2025社保缴费标准详情数据:

据新社通app数据显示,沧州灵活就业养老保险缴费基数2024-2025年最新标准如下:
2025年沧州城镇职工社会保险缴费基数用人单位及其职工(包括有雇工的个体工商户及其雇工)分别按2024年度全口径省平的60%(3920.55元/月)和300%(19602.75元/月)核定缴费基数的下限和上限执行。
个人缴费比例:20%;
(注:本文数据仅供参考,具体以当地缴费标准为准)
新社通APP社保计算器,一键算出您的社保缴费明细!
新社通社保计算器计算所得,数据仅供参考。
灵活社保缴费
社保缴纳
贵港社保缴费
最低工资标准是什么意思?
江西南昌最低工资
社保交满
桂林社保缴费
灵活社保缴费
社保断交