自由职业社保的缴费要求则相对灵活,可以根据自身情况选择缴费基数和缴费比例,但同样需要达到一定的缴费年限才能享受相应的待遇。
那么,辽源灵活就业人员社保缴费基数最新标准,辽源灵活就业社保多少钱一个月?根据新社通app-社保缴费查询工具提供的2025社保缴费标准详情数据:

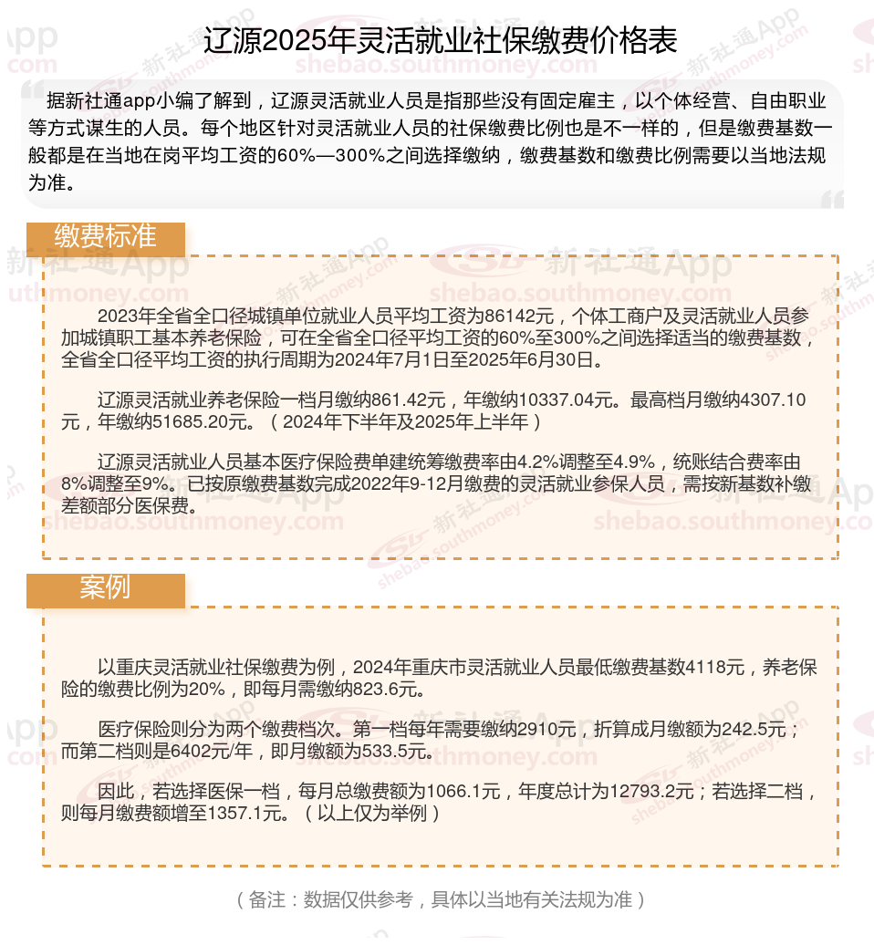
据新社通app数据显示,辽源养老保险缴费基数2024-2025年最新标准如下:
辽源灵活就业人员基本养老保险缴费基数暂按不低于4307.1元;
缴费比例:个人承担20%;养老保险缴费个人861.42元。
(注:本文数据仅供参考,具体以当地缴费标准为准)
》快来计算您的社保缴纳计算明细,点击新社通app社保计算器,轻松测算!
新社通社保计算器计算所得,数据仅供参考。
缴纳社保是为了保护公民在面临年老、疾病、工伤、失业、生育等情形时,能够依法从社会获得物质帮助的权利。具体来说,缴纳社保的作用主要体现在以下几个方面:
养老保险:参保人员退休后,可以领取养老金,确保老年生活的基本经济保险。此外,还可以领取抚恤金和丧葬费。
失业保险:在失业期间提供一定的生活保险,帮助失业者度过难关。
生育保险:如果有生育计划,缴纳社保后,在生育时间可以享受生育医疗费用报销,并且还可以领取生育津贴。
医疗保险:单位交9.8%,个人交2%。交的钱一部分进了个人账户,可以用来门诊结算、体检、去药房买药。另一部分进了资金池。平时去医院看病,通常有个起付线和封顶线,达到标准符合相关法规并且在医保目录范围内的,就可以报销,减轻个人负担。
工伤保险:由单位缴纳。工作中(包括上下班途中)遭受意外伤害或者死亡,可以获得一大笔补偿,是对劳动者的一种保护。
社保缴纳
社保缴纳
灵活就业补贴
缴纳社保
社保缴费
长治社保交费
社保缴纳基数
湖州最低工资标准是多少
缴纳社保
社保最低缴费