灵活就业社保的缴费主体是灵活就业者本人,他们需要自行承担全部的社保费用。
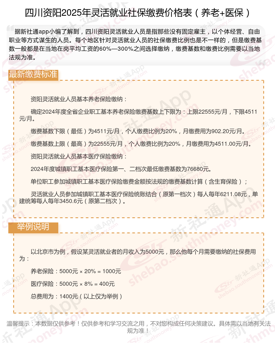
2025年灵活就业社保最低要交多少钱?灵活就业人员社保缴费最新明细来了~根据新社通app-社保缴费查询工具提供的2025社保缴费标准详情数据:

参保人员在达到法定退休年龄时累计缴费满十五年的,能够按月领取基本养老金。累计缴费不足十五年的,可以缴费至满十五年,也可以转入新型农村社会养老保险或者城镇居民社会养老保险。建立基本养老金正常调整机制,并根据职工的平均工资增长、物价上涨情况,可适时地提高基本养老保险待遇水平。
》社保缴费不迷茫,用新社通社保计算器,查询您的社保缴费金额!
新社通社保计算器计算所得,数据仅供参考。
灵活就业社保最低要交多少钱?
灵活社保缴费
天水社保
社保缴费年限时间表
灵活就业交够15就白交了吗?
社保中断
社保缴纳
如何查询个人参保信息
社保缴费明细表在哪查?全流程及方法
灵活社保缴费