据新社通app数据显示,淮北灵活就业养老保险缴费基数2024-2025年最新标准如下:
2025年度,全省职工基本养老保险缴费基数上限为全口径工资的300%,即21133元/月;下限为全口径工资的60%,即4227元/月。
个人缴费比例:20%;
(注:本文数据仅供参考,具体以当地缴费标准为准)
灵活就业社保缴费价格表来了!2024-2025年淮北灵活就业人员社保需要缴费多少钱一个月?根据新社通app-社保缴费查询工具提供的最新数据如下:

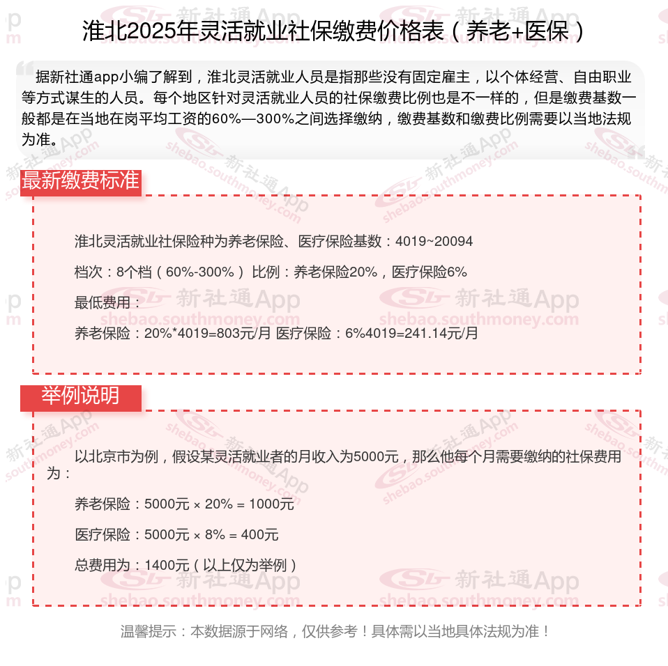
淮北灵活就业社保险种为养老保险、医疗保险基数:4019~20094
档次:8个档(60%-300%)比例:养老保险20%,医疗保险6%
最低费用:
养老保险:20%*4019=803元/月医疗保险:6%4019=241.14元/月
》快来计算您的社保缴纳计算明细,点击新社通app社保计算器,轻松测算!
新社通社保计算器计算所得,数据仅供参考。
社保续交需要哪些手续?
厦门社保补缴的方式主要有以下几种:
1.厦门社保部门补缴:直接去社保局办理补缴,既可以补缴城镇职工社保,也可以补缴城镇居民社保,但这仅限本地人办理。
2.厦门单位补缴:可以选择让单位帮你补缴,前提是单位愿意帮你申请补缴。如果是单位漏交的,按要求是可以要求单位进行补缴的。
3.厦门中介代缴:选择一个合适的社保代理机构为你缴纳,需要支付的费用不仅有社保必须的费用,还有社保代理机构的服务费。
请注意,无论选择哪种方式进行补缴,都需要确保所提供的信息真实可靠,避免不必要的损失。
文昌社保查询个人账户查询
社保断交会不会作废
延安社保交费
社保缴费比例是多少的
社保缴纳年限是多少年
社保缴纳
社保断交
一次性补缴
社保
五险一金