灵活就业人员在参加养老保险时,其缴纳基数通常参照当地在岗职工的平均工资。一般来说,灵活就业人员可以选择按照在岗职工月平均工资的一定比例(如20%)来缴纳基本养老保险费。此外,也有地区允许灵活就业人员按照当地职工平均工资的40%至100%为基数来计算缴费,具体比例可能因地区而异。对于医疗保险,灵活就业人员一般是按照当地上年度月平均工资的一定比例(如4.2%)来缴纳基本医疗保险费。这一比例也可能根据地方法规有所不同。
那么,许昌灵活就业社保交多少钱?最新许昌灵活就业人员社保养老、医疗缴费标准明细,根据新社通app-社保缴费查询工具提供的2025社保缴费标准详情数据:

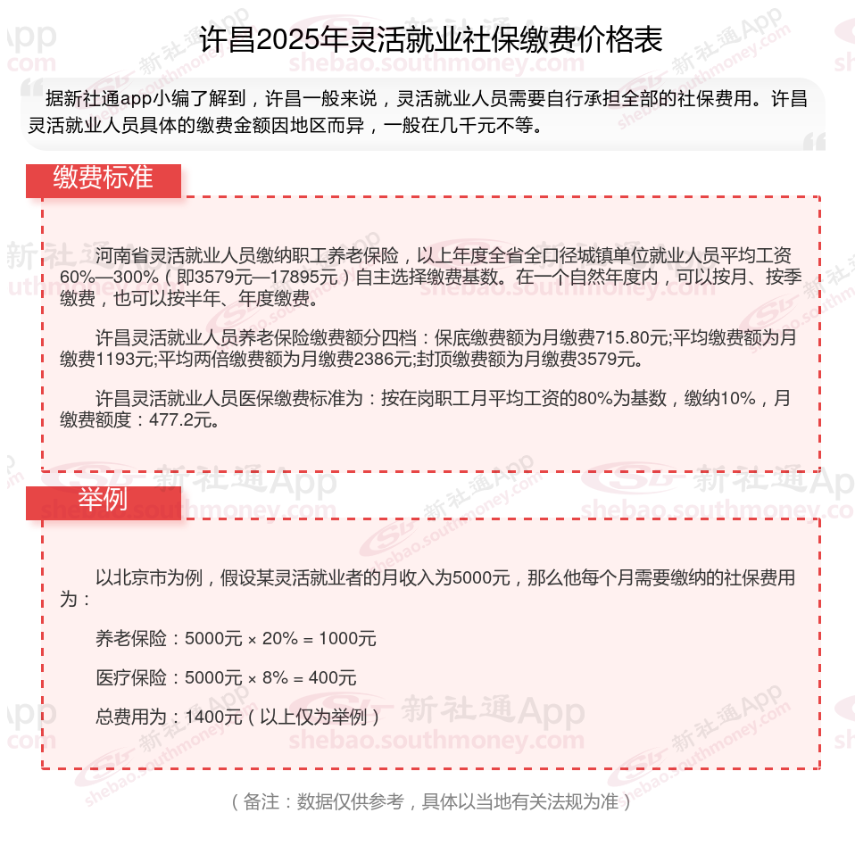
据新社通app数据显示,2024-2025年许昌灵活就业人员养老保险的缴费标准:
养老保险缴费基数的下限为3579元;养老保险缴费比例为20%。
(注:本文数据仅供参考,具体以当地缴费标准为准)
2025许昌职工养老保险金计算公式如下:
许昌养老金=基础养老金+个人账户养老金+过渡性养老金
1、基础养老金计算公式=许昌养老金计发基数×(1+平均缴费指数)÷2×缴费年限×1%。
2、个人账户养老金计算公式=养老保险个人账户累计储存额÷退休年龄确定的计发月数(养老保险计发月数:50岁195个月、55岁170个月、60岁139个月)。
3、过渡性养老金=当年的养老金计发基数×视同缴费指数×视同缴费年限×过渡系数;
养老金计算举例说明
假设,参保人新某某是许昌地区企业退休职工,其中参保人新某某缴费年限18年,无视同缴费年限,60岁退休,退休时养老保险平均缴费指数0.6。根据消息显示,2023许昌城镇职工基本养老保险基本养老金计发基数确定为6401元。那么参保人新某某退休之后每月分别所能领取的养老金为:
(1)基础养老金=6401×(1+0.6)÷2×18×1%=922元;
(2)个人账户养老金=61845.12÷139=444.93元;
据新社通app养老金计算器测算显示:最终可以算出个人退休金:922+444.93=1366.93元/月。
综上所述,养老金主要体现在缴费年限、基础养老金和个人账户养老金的积累上。虽然只有一年的差距,但这在养老金的计算和发放上可能会产生一定的影响。然而,我们也应该知道到工龄并不是确定养老金数额的唯一因素,地区计发基数、个人平均工资的不同,都是影响养老金的因素。
提示:若您想知道更多的社保缴纳明细,可点击下方使用查询社保计算器,新社通app还为您提供社保养老规划方案。
新社通社保计算器计算所得,数据仅供参考。
丽水社保缴费
社保缴纳比例
社保多少钱
怎样领取社保福利补贴?
社保补缴新规
社保断交
五险一金
灵活社保缴费
补缴社保新规
社保缴费比例是多少