据新社通app小编了解,灵活就业人员参与社保,是依照社会平均工资的60%至300%之间的档次进行缴费的。由于社会平均工资上涨,相应的缴费标准亦会有所提高。那么,青岛灵活就业社保一个月多少钱?下面随新社通小编一起来看看详情吧。
职工社保与灵活就业社保在参加的险种、缴费主体与比例、缴费基数与比例、户籍限制与缴费意愿以及保险对象与享受待遇等方面都存在显著差异。
据新社通app数据显示,2024-2025年青岛灵活就业人员养老保险的缴费标准:
养老保险缴费基数的下限为4416元;养老保险缴费比例为20%。
(注:本文数据仅供参考,具体以当地缴费标准为准)
青岛灵活就业社保缴费标准来了 灵活就业人员保险一个月交多少钱?根据新社通app-社保缴费查询工具提供的最新数据如下:

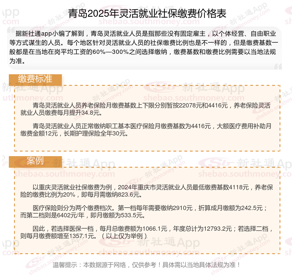
青岛灵活就业人员养老保险月缴费基数上下限分别暂按22078元和4416元,养老保险灵活就业人员缴费每月提升34.8元。
青岛灵活就业人员正常缴纳职工基本医疗保险月缴费基数为4416元,大额医疗费用补助月缴费金额12元,长期护理保险全年30元。
社保缴纳
通辽社保缴费
缴纳社保
4050补贴
一次性补缴
个人最低社保标准
五险一金缴费比例
社保怎么查询余额明细
领取社保福利补贴
一次性补缴