灵活就业社保的缴费金额因地区和具体法规要求而异。以北京为例,养老保险缴费比例为20%,月最低缴费金额为1265.2元
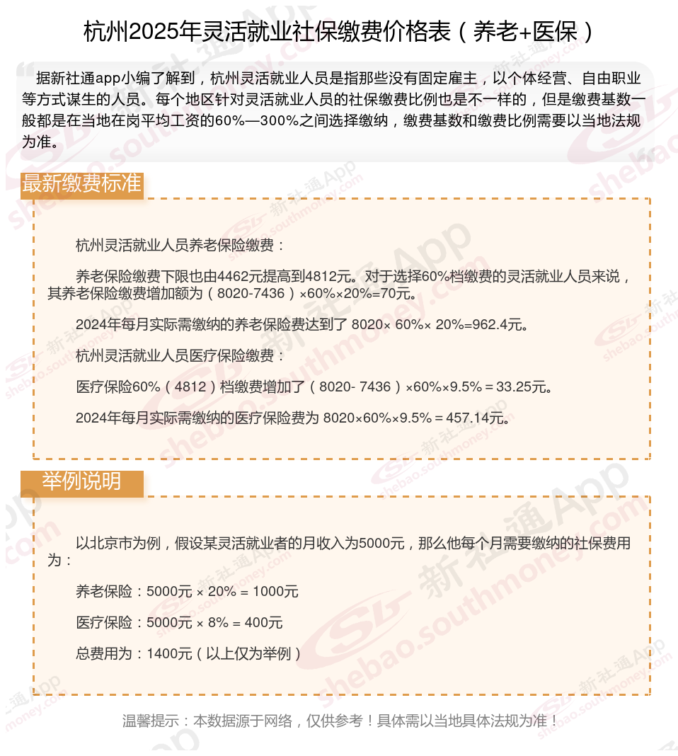
那么,杭州灵活就业人员社保缴费基数最新标准,杭州灵活就业社保多少钱一个月?根据新社通app-社保缴费查询工具提供的2025社保缴费标准详情数据:

据新社通app数据显示,杭州灵活就业养老保险最低缴费基数为:4462元;个人的缴费比例分别为:20%;
个人缴费金额:892.4元。
(注:本文数据仅供参考,具体以当地缴费标准为准)
》快来计算您的社保缴纳计算明细,点击新社通app社保计算器,轻松测算!
新社通社保计算器计算所得,数据仅供参考。
社保涵盖养老保险、医疗保险、失业保险、工伤保险、生育保险等。
我们缴纳社保,可以让我们有稳定的生活条件,例如出现失业的时候,会给我们提供一定的经济补贴,让我们减少经济烦恼。
其次,大部分地区买车买房和社保挂钩,要求只有缴纳一定期限的社保,才能在当地买车买房;如果你想要在全新的城市生活以及安家,那么购买保险是非常重要的。
当然社保带给我们的好处远不止这些,具体的作用大家可以在当地部门进行了解哦。
社保缴纳
漳州社保
社保缴费年限时间表
呼和浩特最低工资
灵活社保缴费
一次性补缴
贺州最低工资
社保缴费计算
社保缴纳
社保