灵活就业人员具备以个人身份参与职工社保的资格,其缴费基数与当地社会平均工资紧密关联,缴费档次在社会平均工资的60%至300%区间内可自由抉择。安康灵活就业人员社保缴费最低标准是多少?下面随新社通小编一起了解灵活就业人员社保详情。
灵活就业社保和职工社保的区别在于参加的险种不同、缴费基数不同、缴费比例不同、缴费主体不同、户籍限制不同、缴费意愿不同。很多没有固定工作单位的灵活就业人员为了让自己的养老、医疗等方面得到保证,选择以灵活就业身份参加职工社保。
据新社通app数据显示,安康灵活就业养老保险的缴费基数为:4559元。灵活就业人员参保缴费的比例为个人20%。
另外,需要注意的是,这些缴费标准可能会随着时间和方案的变化而调整。建议查阅相关消息或咨询当地社保部门。
(注:本文数据仅供参考,具体以当地缴费标准为准)
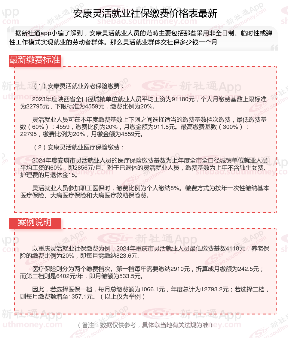
安康灵活就业社保缴费标准来了 灵活就业社保最低要交多少钱?根据新社通app-社保缴费查询工具提供的最新数据如下:

(1)安康灵活就业养老保险缴费:
2023年度陕西省全口径城镇单位就业人员平均工资为91180元,个人月缴费基数上限标准为22795元,下限标准为4559元,缴费比例为20%。
灵活就业人员可在本年度缴费基数上下限之间选择适当的缴费基数档次缴费,最低缴费基数(60%):4559,缴费比例为20%,月缴金额为911.8元。最高缴费基数(300%):22795,缴费比例为20%,月缴金额为4559元。
(2)安康灵活就业医疗保险缴费:
2024年度安康市灵活就业人员的医疗保险缴费基数为上年度全市全口径城镇单位就业人员平均工资的60%,即2856元/月。对于已退休的灵活就业人员,缴费基数为上年不含独生女费、护理费的月退休金15。
灵活就业人员参加职工医保时,缴费比例为个人缴纳8%。缴费方式为按年一次性缴纳基本医疗保险、大病医疗保险和大病医疗救助保险费。
》》》想知道自己社保缴纳多少钱吗?快来新社通社保计算器,点击下方使用!
新社通app数据所得,数据仅供参考。
灵活就业社保
山西太原社保缴费
社保
社保断交会不会作废
社保缴纳
广东广州4050补贴申请条件和流程
五险一金
城乡居民社保
农村户口一共交了多少年社保
4050补贴