灵活就业人员参加职工基本医疗保险的缴费基数,通常为当地上年度城镇在岗职工月平均工资的一定比例,具体比例按照各地法规要求,常见为80%。例如,若当地上年度城镇在岗职工月平均工资为5000元,那么以80%为比例计算,缴费基数即为4000元。缴费比例同样按照各地法规要求,一般在4%至8%之间。以4%为例,若缴费基数为4000元,则每月需缴纳的医疗保险费用为4000元×4%=160元,具体以当地法规要求为准。
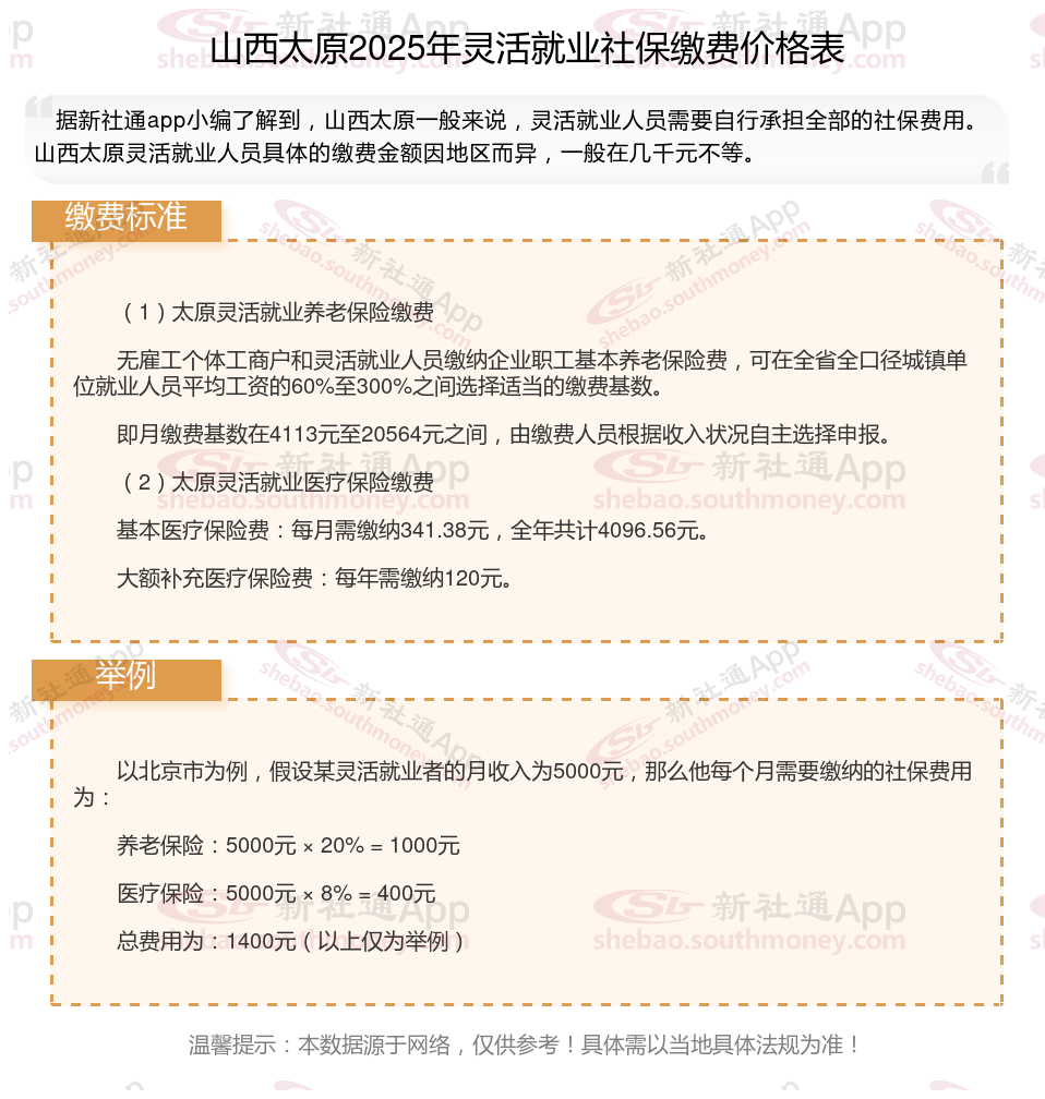
那么,山西太原灵活就业人员社保缴费基数最新标准,山西太原灵活就业社保多少钱一个月?根据新社通app-社保缴费查询工具提供的2025社保缴费标准详情数据:

据新社通app数据显示,2024-2025年山西太原灵活就业人员养老保险的缴费标准:
养老保险缴费基数的下限为4113元;养老保险缴费比例为20%。
(注:本文数据仅供参考,具体以当地缴费标准为准)
新社通APP社保计算器,一键算出您的社保缴费明细!
新社通社保计算器计算所得,数据仅供参考。
交社保的目的主要是为了保护公民在面临年老、疾病、工伤、失业、生育等风险时,能够依法从社会获得必要的物质帮助。社保的作用可以为以下几点:
养老保险:单位交20%,个人交8%,累计缴满15年,达到法定退休年龄就可以开始领取。个人缴纳的部分进入个人账户,如果离世时还有余额,可以作为遗产由家属继承。
工伤保险:因工伤导致无法工作时,工伤保险会提供相应的赔偿,减轻医疗费用和收入损失。
失业保险:失业人员符合下列条件的,从失业保险基金中领取失业保险金:(一)失业前用人单位和本人已经缴纳失业保险费满一年的;(二)非因本人意愿中断就业的;(三)已经进行失业登记,并有求职要求的。失业人员在领取失业保险金期间,参加职工基本医疗保险,享受基本医疗保险待遇。失业人员应当缴纳的基本医疗保险费从失业保险基金中支付,个人不缴纳基本医疗保险费。
生育保险:这个由公司缴纳,需要缴满时间才可以使用。男员工的妻子未交社保的,也可享受福利。报销产检及生育时的各种费用,另外还有一笔生育津贴可以领取,通常会有1-2万。
医疗保险:减轻因疾病带来的经济负担。
社保缴纳
社保
重庆社保
2025社保缴费比例
社保个人缴费价格表
社保线上缴费
社保个人缴费价格表
呼伦贝尔目前最低工资标准 2025年是多少?
成都灵活就业人员
怎么查询个人社保缴费明细?