今天聊一下灵活就业人员社保缴费问题!
灵活就业社保的缴费基数通常为60%-300%,供个人选择,个人需要缴纳全部的金额。
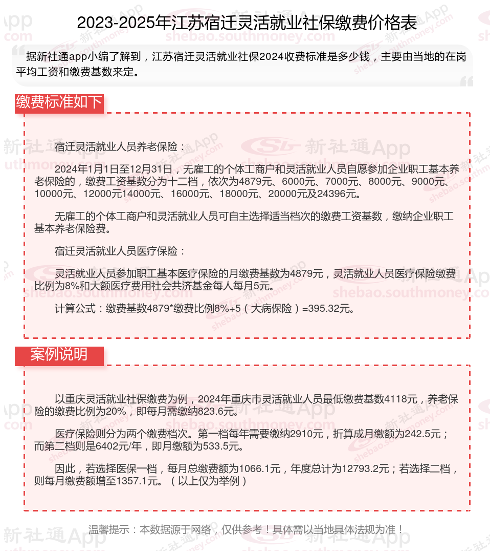
那么,社保个人缴费需要多少钱一个月呢?灵活就业社保缴费哪个档次最划算?根据新社通app-社保缴费查询工具提供的2025社保缴费标准详情数据:

据新社通app数据显示,江苏宿迁灵活就业养老保险最低缴费基数为:4494元;个人的缴费比例分别为:20%;
个人缴费金额:898.8元。
(注:本文数据仅供参考,具体以当地缴费标准为准)
社保缴纳
灵活就业社保
社保的报销比例和范围是怎么样的
社保个人缴费价格表
城乡居民社保
高龄津贴发放标准公布
湛江社保费
领取社保福利补贴的具体方式是什么?
灵活社保缴费
一次性补缴