今天聊一下灵活就业人员社保缴费问题!
江苏南京灵活就业人员社保缴费最低标准来了!养老金高低由缴费基数确定,提高缴费年限更划算。选择缴费档次时应考虑个人经济状况和养老需求。下面随新社通app小编一起了解江苏南京灵活就业人员社保的详情吧。
据新社通app数据显示,江苏南京灵活就业人员养老缴费基数2024-2025年最新标准如下:
养老保险最低缴费基数为:4494元;
个人缴费比例:20%,个人缴费金额:898.8元;
(注:本文数据仅供参考,具体以当地缴费标准为准)
灵活就业人员自己交保险一个月多少钱?江苏南京打工人社保缴纳金额是怎么计算?根据新社通app-社保缴费查询工具提供的最新数据如下:

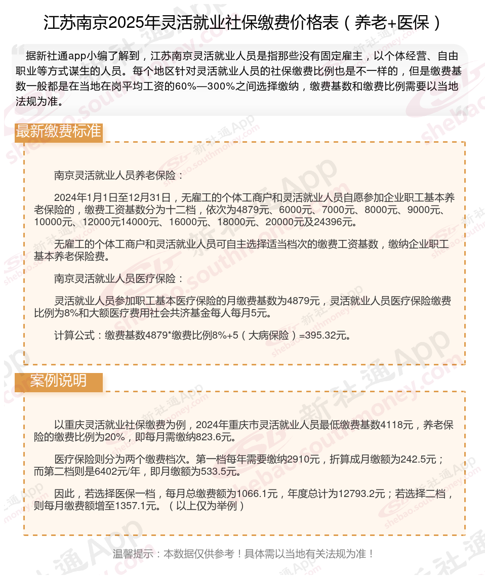
南京灵活就业人员养老保险:
2024年1月1日至12月31日,无雇工的个体工商户和灵活就业人员自愿参加企业职工基本养老保险的,缴费工资基数分为十二档,依次为4879元、6000元、7000元、8000元、9000元、10000元、12000元14000元、16000元、18000元、20000元及24396元。
无雇工的个体工商户和灵活就业人员可自主选择适当档次的缴费工资基数,缴纳企业职工基本养老保险费。
南京灵活就业人员医疗保险:
灵活就业人员参加职工基本医疗保险的月缴费基数为4879元,灵活就业人员医疗保险缴费比例为8%和大额医疗费用社会共济基金每人每月5元。
计算公式:缴费基数4879*缴费比例8%+5(大病保险)=395.32元。
社保缴纳
灵活就业社保
社保的报销比例和范围是怎么样的
社保个人缴费价格表
城乡居民社保
高龄津贴发放标准公布
湛江社保费
领取社保福利补贴的具体方式是什么?
灵活社保缴费
一次性补缴