灵活就业社保同样包含养老保险和职工保险两类险种,按月缴纳,缴费金额根据缴费基数不同而不同。灵活就业社保的月缴费金额由缴费基数和当地法规而定,通常在几百元到几千元之间。如一些地区2025年灵活就业人员的医保月缴费金额一档为567.75元,二档月缴费为431.49元。随新社通-app小编了解一下具体详情。
什么是社保呢?
社保缴纳,简单地说,是个人与单位按规,向社会保险系统履行费用缴纳责任的过程。社保,即社会保险,是通过立法建立的一种社保制,旨在保护公民在年老、疾病、工伤、失业、生育等情况下依法从社会获得物质帮助的权利。多个条件相互关联,确定了社保的缴费金额,主要包括缴费基数、缴费比例,以及当地的具体法规。
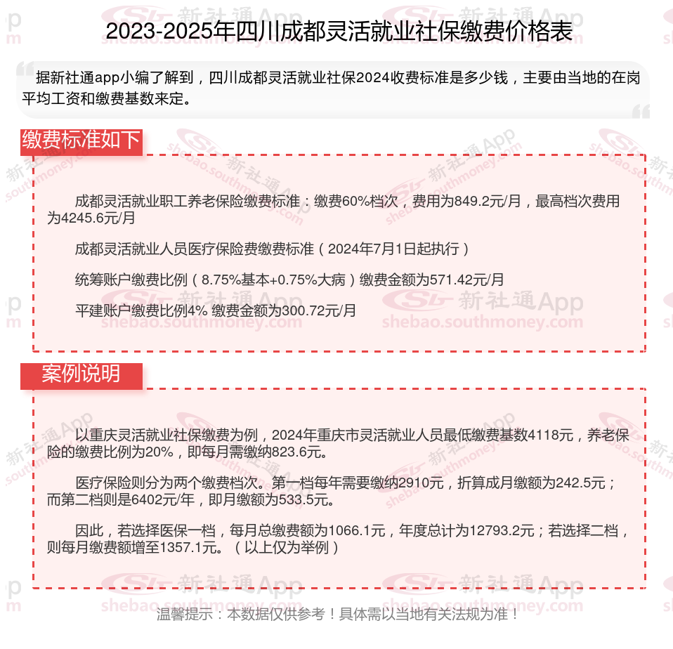
2024-2025年灵活就业社保养老、医保缴费标准一览表,四川成都灵活就业社保每月交多少钱?

》》》点击新社通社保在线计算器,轻松测算您的社保每月交多少!
当社保缴费档次越高,可以享受到的社保待遇也越多,退休后可以领到的养老金也越多,100%的缴费档次缴纳灵活就业社保比60%的缴费档次缴纳灵活就业社保可以领到的钱要多。
四川成都2025年灵活就业人员社保缴费标准公布
据新社通app显示,四川成都灵活就业养老缴费基数明细如下:
养老缴费缴费基数为:0元;
个人缴费比例。0%;
(注:本文数据仅供参考,具体以当地缴费标准为准)
若四川成都有个网友张某的养老保险缴费基数为0元,四川成都法规的灵活就业养老保险缴费比例为:0%。
接下来,我们根据缴费比例来计算个人需要缴纳的养老保险费。
据新社通app养老保险计算器显示,个人缴费额=缴费基数×个人缴费比例=0元×0%=0元
则:张某个人需要缴纳0元。
请注意,这只是一个基于虚构数据的计算示例,实际的缴费金额会根据具体的缴费基数、缴费比例以及当地社保方案的法规而有所不同。此外,社保方案也会随时间变化,因此在实际计算时,建议参考最新的方案法规。
灵活就业社保
个人社保缴费价格表
株洲社保断了
吉林老年人补贴的具体标准是怎样的
2025年广东东莞社保缴费年限和年龄表
社保续交
广东广州社保
社保最低年限交多少年
天津社保
灵活社保缴费