灵活就业社保成为很多自由职业者和打工人空窗期的最佳选择。那具体缴费是多少呢?
据新社通app数据显示,银川灵活就业人员养老保险缴费基数2024-2025年最新标准如下:
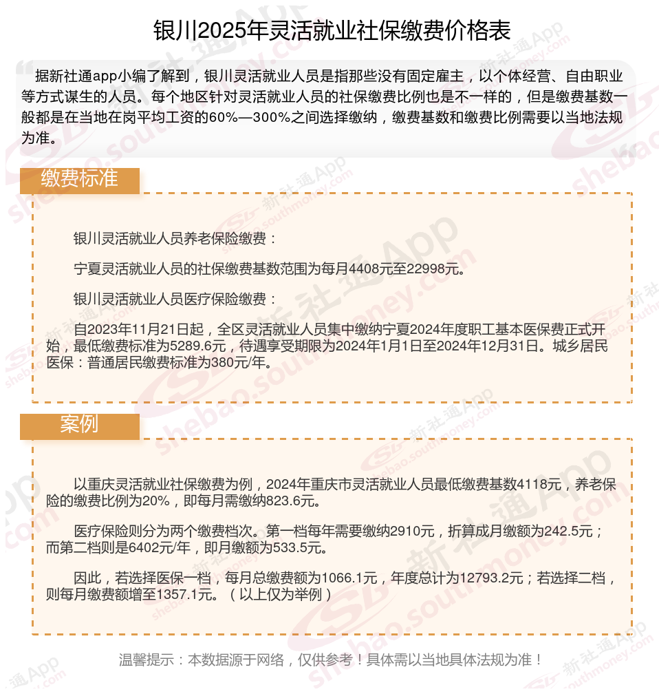
缴费基数下限暂按不低于5070元/月执行。按照个人20%的缴费费率,个人养老保险缴费金额低于1014元/月。
(注:本文数据仅供参考,具体以当地缴费标准为准)
灵活就业人员交社保一个月多少钱?2025社保缴费标准,根据新社通app-社保缴费查询工具提供的2025社保缴费标准详情数据如下:

灵活就业社保的缴费基数通常为60%-300%,供个人选择,个人需要缴纳全部的金额。
养老保险断缴,待遇清0吗?
养老保险断缴,待遇清0?
过期作废?
养老保险出现断缴
参保记录不会清0
《社会保险法》:“达到法定退休年龄时累计缴费满十五年的,按月领取基本养老金。”
“累计缴费满十五年”是指职工或居民按照要求缴纳养老保险费的累计年限(含视同缴费年限)。社保经办机构保留基本养老保险关系和缴费记录,不存在清0、过期作废的说法。所以,因更换工作,或更换居住城市等原因暂时缴费中断,并不会影响之前缴费的记录。
不过,长时间断缴养老保险,导致缴费年限不够,领取养老金的时间要相应延后。
温馨提示:本数据仅供参考!具体需以当地有关法规为准!
社保缴纳
灵活社保缴费
2025年各地高龄老人津贴标准来了
2025兰州最新社保
贵州高龄补贴标准最新消息
社保不满十五年到退休年龄怎么办
怎么查询个人社保缴费明细?
2025年各地高龄老人津贴标准来了
社保等同于养老保险
社保个人账户余额