2025河南平顶山灵活就业社保缴费多少钱一个月?河南平顶山以个人身份参加社保的灵活就业人员,其缴费基数是以当地上年度在岗职工社会平均工资的一定比例作为个人缴费基数,?可选择的档级为60%、?80%、?100%,?部分省市还增加了40%的档级。?
灵活就业社保是指针对灵活就业人员的社会保险制。灵活就业人员包括个体经营者、自由职业者、临时工等,他们没有固定的雇主,因此需要自行缴纳社会保险。那么2025年河南平顶山灵活就业人员社保需要交多少钱?下面随新社通小编一起来看看。
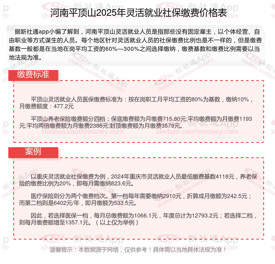
一、2025年河南平顶山灵活就业社保缴费标准表是多少?具体如下:

河南平顶山灵活就业人员社保缴费档次表:一般分为五个档次,具体为上年度在岗职工平均工资的60%、70%、80%、90%和100%。灵活就业人员可以根据自己的意愿选择缴费档次,缴费比例为20%,其中12%进入统筹基金,8%进入个人账户。
二、2025年河南平顶山灵活就业社保缴费基数及比例最新消息
(1)基数:河南平顶山灵活就业社保参照职工社保的缴费基数进行缴纳。灵活就业社保由于各地区经济发展水平不一,职工月平均工资存在差异,所以各地区的社保缴费基数上下限也不同。
而社保缴费基数由当地上一年度职工的月平均工资确定,一般是以当地社会平均工资的60%-300%为社保缴费基数,基本上分为60%、80%、90%、100%、150%、200%、250%、300%等八个缴费档次。
(2)比例:河南平顶山灵活就业人员社保缴费比例不是固定的,它取决于个人选择的缴费基数和险种。一般来说,灵活就业人员可选择以当地上一年度月平均工资的60%~300%作为缴费基数,按一定比例进行缴费。养老保险的缴费比例通常为20%左右,其中8%进入个人账户,其余进入社会统筹。医疗保险的缴费比例各地法规不同,一般在4%~9%之间。
此外,灵活就业人员还可以根据自身情况选择是否缴纳失业保险,但工伤保险和生育保险通常由单位缴纳,个人无法缴纳。需要注意的是,具体的缴费比例和基数可能因地区和具体法规而有所不同,因此建议咨询当地的社保机构以获取最准确的信息。
总的来说,灵活就业人员社保缴费比例具有一定的灵活性,可以根据个人经济状况和需求进行选择。
灵活社保缴费
最低缴费年限
一次性补缴社保2025
一次性补缴社保2025
社保查询
天津高龄
领取社保福利补贴
领取社保福利补贴
2025年新规
2025年新规