养老保险与职工保险构成了灵活就业社保的两类险种,每月都需缴费,缴费金额会因缴费基数不同而改变。随新社通-app小编了解一下具体详情。
什么是社保呢?
直白定义,社保缴纳是单位与个人遵循法规,向社会保险系统按时足额缴纳费用的行动。社保全称为“社会保险”,是依法建立的社保制,旨在保护公民在年老、疾病、工伤、失业、生育等情况下依法从社会获得物质帮助的权利。
社保一个月要交多少钱?社保养老金2024-2025年缴费标准表公布克拉玛依灵活就业社保每月交多少钱?

》》了解您的社保缴纳明细——新社通app计算器!点击下方使用!
提示:克拉玛依灵活就业人员每个月的缴费压力还是比较大的,每个月的社保费用都是千元,缴费档次越高,灵活就业人员要缴纳的费用也越多。
当缴费档次越高,可以享受到的社保待遇也越多,退休后可以领到的养老金也越多,100%的缴费档次缴纳灵活就业社保比60%的缴费档次缴纳灵活就业社保可以领到的钱要多。
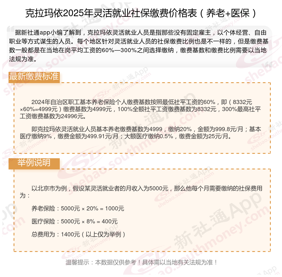
克拉玛依2025年灵活就业人员社保缴费标准公布
据新社通app显示,2024-2025年克拉玛依灵活就业人员养老保险的缴费标准:
养老保险缴费基数的下限为0元;
养老保险缴费比例为0%。
(注:本文数据仅供参考,具体以当地缴费标准为准)
假设在克拉玛依有个邻居秦某养老保险的缴费基数为0元,个人缴费比例为0%。
据新社通app养老保险计算器显示:养老保险费=养老保险缴费基数×单位缴费比例+养老保险缴费基数×个人缴费比例。
那么,秦某个人应缴养老保险费为:0元×0%=0元。
注意,这只是一个示例计算,实际缴费金额会根据具体的缴费基数和缴费比例而有所不同。此外,养老保险方案也会随时间变化,建议在实际计算时参考最新的方案法规。
灵活就业社保
最低缴费年限
辽宁本溪最低工资标准是多少
社保断交多久就作废了
上海2025年职工社保缴费年限延长新规来了
社保怎么查询
社保缴纳
呼伦贝尔社保
2025年各地高龄老人津贴标准来了
一次性补缴