灵活就业社保的缴费主体是灵活就业者本人,他们需要自行承担全部的社保费用。
那么,山西长治灵活就业人员社保缴费基数最新标准,山西长治灵活就业社保多少钱一个月?根据新社通app-社保缴费查询工具提供的2025社保缴费标准详情数据:
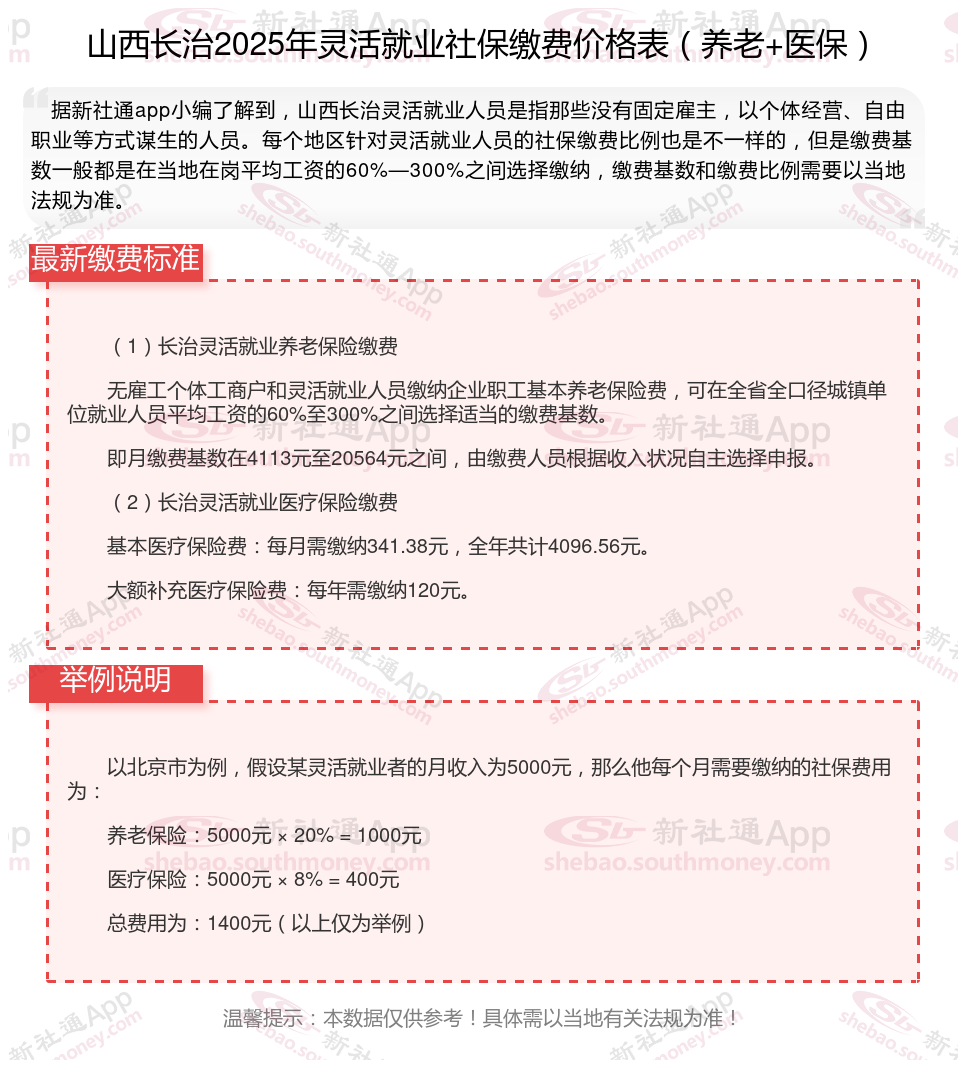
(1)长治灵活就业养老保险缴费 无雇工个体工商户和灵活就业人员缴纳企业职工基本养老保险费,可在全省全口径城镇单位就业人员平均工资的60%至300%之间选择适当的缴费基数。 即月缴费基数在4113元至20564元之间,由缴费人员根据收入状况自主选择申报。 (2)长治灵活就业医疗保险缴费 基本医疗保险费:每月需缴纳341.38元,全年共计4096.56元。 大额补充医疗保险费:每年需缴纳120元。

提示:若您想知道更多的社保缴纳明细,可点击下方使用查询社保计算器,新社通app还为您提供社保养老规划方案。
新社通社保计算器计算所得,数据仅供参考。
社保涵盖养老保险、医疗保险、失业保险、工伤保险、生育保险等。
我们缴纳社保,可以让我们有稳定的生活条件,例如出现失业的时候,会给我们提供一定的经济补贴,让我们减少经济烦恼。
其次,大部分地区买车买房和社保挂钩,要求只有缴纳一定期限的社保,才能在当地买车买房;如果你想要在全新的城市生活以及安家,那么购买保险是非常重要的。
当然社保带给我们的好处远不止这些,具体的作用大家可以在当地部门进行了解哦。
社保最低缴纳
山东济南最低工资
社保补缴
灵活就业缴费
河南郑州社保缴费
朝阳社保缴费
南京医社保
2025年新疆乌鲁木齐社保缴费年限和年龄表
一次性补缴
杭州社保缴费比例