据新社通app数据显示,呼和浩特灵活就业养老保险缴费基数2024-2025年最新标准如下:
2025年度,全省职工基本养老保险缴费基数上限为全口径工资的300%,即24315元/月;下限为全口径工资的60%,即4863元/月。
个人缴费比例:20%;
(注:本文数据仅供参考,具体以当地缴费标准为准)
呼和浩特灵活就业自己交社保一个月要交多少钱?交多久可以领?根据新社通app-社保缴费查询工具提供的最新数据如下:

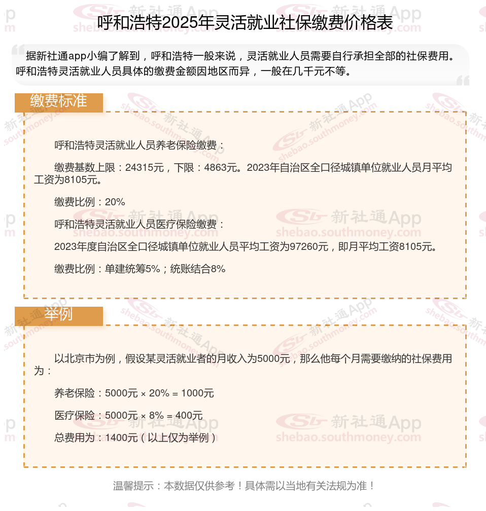
呼和浩特灵活就业人员养老保险缴费:
缴费基数上限:24315元,下限:4863元。2023年自治区全口径城镇单位就业人员月平均工资为8105元。
缴费比例:20%
呼和浩特灵活就业人员医疗保险缴费:
2023年度自治区全口径城镇单位就业人员平均工资为97260元,即月平均工资8105元。
缴费比例:单建统筹5%;统账结合8%
什么是社保缴费基数?
社会保险基数简称社保基数,是指社保缴纳人员在一个年度内的社会保险缴费基数,是计算参保人缴纳社保费和享受社保待遇的重要依据。
社保缴纳费用=社保基数×缴费比例
社保缴纳
灵活社保缴费
补缴社保新规
江西南昌?退休所对应的社保缴纳时间标准是多久?
兰州社保
社保缴费基数及比例
江苏高龄补贴发放标准2024-2025最新
新规下
社保交完
灵活社保