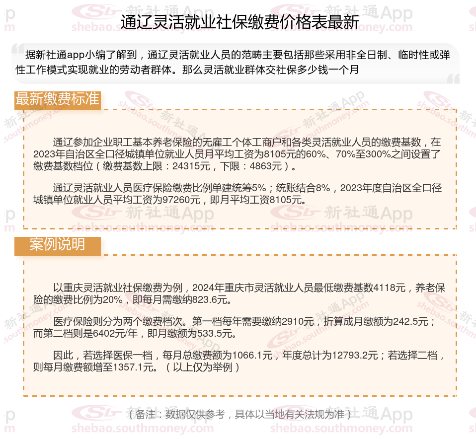
据新社通app数据显示,通辽灵活就业人员养老缴费基数2024-2025年最新标准如下:
养老保险最低缴费基数为:4863元;
个人缴费比例:20%,个人缴费金额:972.6元;
(注:本文数据仅供参考,具体以当地缴费标准为准)
灵活就业人员参加养老保险费率一般为20%,其中12%进入社会统筹基金,8%计入个人账户,(8%计入个人账户),可选择社会平均工资的60%、100%、300%等各种档位作为缴费基数。
计算公式:
缴费金额=社会平均工资×档位×20%
计入个人账户=社会平均工资×档位×8%
那么,通辽灵活就业人员社保缴费基数是多少?社保个人缴费需要多少钱一个月呢?根据新社通app-社保缴费查询工具提供的2025社保缴费标准详情数据:

据新社通app数据显示,通辽灵活就业人员养老缴费基数2024-2025年最新标准如下:
养老保险最低缴费基数为:4863元;
个人缴费比例:20%,个人缴费金额:972.6元;
(注:本文数据仅供参考,具体以当地缴费标准为准)
》点击新社通社保在线计算器,轻松测算您的社保每月交多少!
新社通app数据所得,数据仅供参考。
社保得缴纳多长时间
一次性补缴
一次性补缴
灵活就业缴费
灵活就业缴费
太原社保
灵活就业社保
一次性补缴社保新规
甘肃兰州社保最低缴费
一次性补缴