灵活交社保和职工社保之间存在显著的区别,主要体现在参保对象、缴费主体、缴费比例、缴纳险种、缴费基数、户籍限制以及享受的待遇等方面。
据新社通app数据显示,镇江灵活就业养老保险的缴费基数为:4494元。灵活就业人员参保缴费的比例为个人20%。
另外,需要注意的是,这些缴费标准可能会随着时间和方案的变化而调整。建议查阅相关消息或咨询当地社保部门。
(注:本文数据仅供参考,具体以当地缴费标准为准)
社保一个月自费多少钱?灵活就业社保交哪个档次最划算?根据新社通app-社保缴费查询工具提供的最新数据如下:

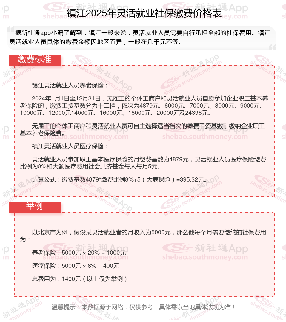
镇江灵活就业人员养老保险:
2024年1月1日至12月31日,无雇工的个体工商户和灵活就业人员自愿参加企业职工基本养老保险的,缴费工资基数分为十二档,依次为4879元、6000元、7000元、8000元、9000元、10000元、12000元14000元、16000元、18000元、20000元及24396元。
无雇工的个体工商户和灵活就业人员可自主选择适当档次的缴费工资基数,缴纳企业职工基本养老保险费。
镇江灵活就业人员医疗保险:
灵活就业人员参加职工基本医疗保险的月缴费基数为4879元,灵活就业人员医疗保险缴费比例为8%和大额医疗费用社会共济基金每人每月5元。
计算公式:缴费基数4879*缴费比例8%+5(大病保险)=395.32元。
社保缴纳
社保补缴
查询社保
厦门社保
办理4050社保需要哪些条件
社保交完
2025年广州社保缴费年限和年龄表
登录社保
城乡居民社保缴费可以补交吗
社保缴费标准