灵活就业社保同样包含养老保险和职工保险两类险种,按月缴纳,缴费金额根据缴费基数不同而不同。灵活就业社保的月缴费金额由缴费基数和当地法规而定,通常在几百元到几千元之间。如一些地区2025年灵活就业人员的医保月缴费金额一档为567.75元,二档月缴费为431.49元。随新社通-app小编了解一下具体详情。
什么是社保呢?
缴纳社保,通俗地讲,是单位与个人按照法律要求,向社会保险体系足额缴纳费用的行动。社保全称为“社会保险”,是依法建立的社保制,旨在保护公民在年老、疾病、工伤、失业、生育等情况下依法从社会获得物质帮助的权利。多个条件相互关联,确定了社保的缴费金额,主要包括缴费基数、缴费比例,以及当地的具体法规。
2024-2025年灵活就业社保养老、医保缴费标准一览表,深圳灵活就业社保每月交多少钱?

》》了解您的社保缴纳明细——新社通app计算器!点击下方使用!
提示:深圳灵活就业人员每个月的缴费压力还是比较大的,每个月的社保费用都是千元,缴费档次越高,灵活就业人员要缴纳的费用也越多。
当缴费档次越高,可以享受到的社保待遇也越多,退休后可以领到的养老金也越多,100%的缴费档次缴纳灵活就业社保比60%的缴费档次缴纳灵活就业社保可以领到的钱要多。
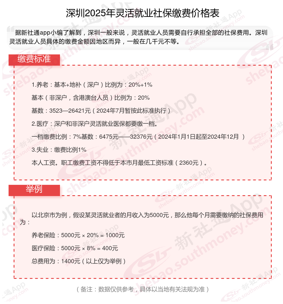
深圳2025年灵活就业人员社保缴费标准公布
据新社通app显示,2024-2025年深圳灵活就业养老保险的缴费标准:
最低缴费基数为:3523元;
个人缴纳20%。
请注意,以上缴费标准仅供参考,具体方案可能会根据地区和时间的变化而有所调整。如有需要,查阅当地社保部门公布的新规或咨询相关部门以获取最准确的信息。
假设深圳一个朋友康某的月工资为3523元,深圳的灵活就业养老保险缴费法规:
据新社通app养老保险计算器显示,灵活就业个人缴费额:通常基于一个核定的缴费基数来计算,这个基数可能基于省或市的平均工资水平设定。假设该地区的核定缴费基数范围是灵活就业工资的60%至300%,而康某的缴费基数为3523。按照20%%的缴费比例,康某个人需要缴纳的养老保险费为3523元×20%=704.6元。
需要注意的是,具体的缴费比例和基数范围可能因地区和方案的不同而有所差异。因此,在实际计算时,需要参考当地的具体法规。
对于个体劳动者(包括个体工商户和自由职业者),他们的养老保险缴费额通常按照核定的缴费基数乘以一个固定的缴费比例来计算。具体的缴费基数和比例也需要根据当地方案来确定。
社保交完
社保15年
70岁的高龄老人
济南社保
社保交完
社保
一次性补缴
缴纳社保
甘肃社保
4050社保补贴多少钱