社会保险是一种为丧失劳动能力、暂时失去劳动岗位或因健康原因造成损失的人口提供收入或补偿的社会和经济体系。其主要项目包括:
养老保险:为解决劳动者在达到解除劳动义务的劳动年龄界限或因年老丧失劳动能力后的基本生活而建立的社会保险体系。
医疗保险:补偿疾病所带来的医疗费用,由社会或企业提供必要的医疗服务或物质帮助。
失业保险:通过立法强制实行,由社会集中建立的保险体系,为失业人员提供物质帮助。
工伤保险:为因工作受伤的劳动者提供医疗救治和经济补偿。
生育保险:为生育妇女提供医疗服务和生育津贴。
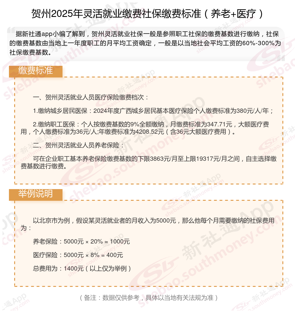
接下来了解一下,贺州灵活就业人员社保缴费标准是多少?退休能领多少钱呢?根据新社通app-社保缴费查询工具提供的2025社保缴费标准详情数据:

新社通APP社保计算器,一键算出您的社保缴费明细!
新社通社保计算器计算所得,数据仅供参考。
据新社通app数据显示,贺州灵活就业人员养老缴费基数2024-2025年最新标准如下:
养老保险最低缴费基数为:4053.6元;
个人缴费比例:20%,个人缴费金额:810.72元;
(注:本文数据仅供参考,具体以当地缴费标准为准)
社会保险断交有什么影响?
养老保险:养老保险如果中途断缴了,是可以补续的,且不用重新计算累计缴交费年限,但会影响到你退休后的待遇。
生育保险、失业保险、工伤险:生育保险必须分娩或实施计划生育手术时,用人单位已为其参加生育保险且连续足额缴纳生育保险费满12个月。
失业保险:断缴后,如果重新就业并缴费,可以继续累计缴费年限,不会作废,但失业保险金的领取通常要求在失业前的一年内有稳定的社保缴费记录,如果社保断缴,可能会影响失业保险金的领取资格或领取金额。三、工伤保险是即交即用的,断交后立即失效,需要重新缴纳才能享受,不存在累计年限的问题。
工伤险:没有影响。如果职工发生工伤,经认定属于工伤,便可以享受工伤待遇,单位断交工伤保险的,不影响职工工伤待遇,而由单位承担。
医疗保险待遇中断:社保断缴一个月,最直接的影响就是医疗保险待遇的中断。一般来说,从社保断缴的次月起,医疗保险的报销待遇就会停止。这意味着,在断缴期间,如果生病或需要医疗服务,所有的医疗费用都需要由个人承担,无法享受医疗保险的报销待遇。部分地区要求,医保断缴超过一定期限(如三个月)后,即使重新参保,也需要等待一段时间(如六个月)才能恢复医保报销资格。
社保挂钩法规影响社保断缴对许多在一线城市例如北京、上海等,在涉及购房、购车以及积分入户有极大的影响。
首先,在一些一、二线城市,购房要求购房者需要连续缴纳一定时间的社保。例如,深圳购房者需要连续缴满社保5年,一旦社保断缴,将需要重新计算缴费时间。这意味着如果社保中断,购房者可能需要更长的时间才能符合购房的要求,增加了购房的难度。
其次,积分入户也对社保缴纳有一定要求。以北京为例,要求申请积分入户的申请人连续缴纳社保7年。如果社保中断,将无法满足积分入户的条件,可能会延迟或阻碍个人的入户计划。
此外,一些城市还要求了子女就学法规与社保缴纳有关。外地小孩想要在一些城市上学,父母需要连续缴纳一定时间的社保才能符合入学条件。
所以社保断缴对于许多与相关法规挂钩的重要生活事务都可能产生负面影响。因此,在选择离职或换工作时,需要仔细考虑社保连续性,以免影响未来的生活计划和机会。社保的稳定缴纳对于保证个人权益和获得各种法规福利非常关键。
灵活社保缴费
4050补贴
社保个人账户余额
为什么不建议领4050社保补贴
社保最低缴费
补缴新规
高龄津贴发放标准公布
社保个人账户余额
社保断交会不会作废
安徽六安社保缴费