据新社通app数据显示,青海西宁灵活就业养老保险缴费基数2024-2025年最新标准如下:
最低缴费基数:5186元;
个人缴费比例:20%;
(注:本文数据仅供参考,具体以当地缴费标准为准)
灵活就业社保缴费价格表来了!2024-2025年青海西宁灵活就业人员社保需要缴费多少钱一个月?根据新社通app-社保缴费查询工具提供的最新数据如下:

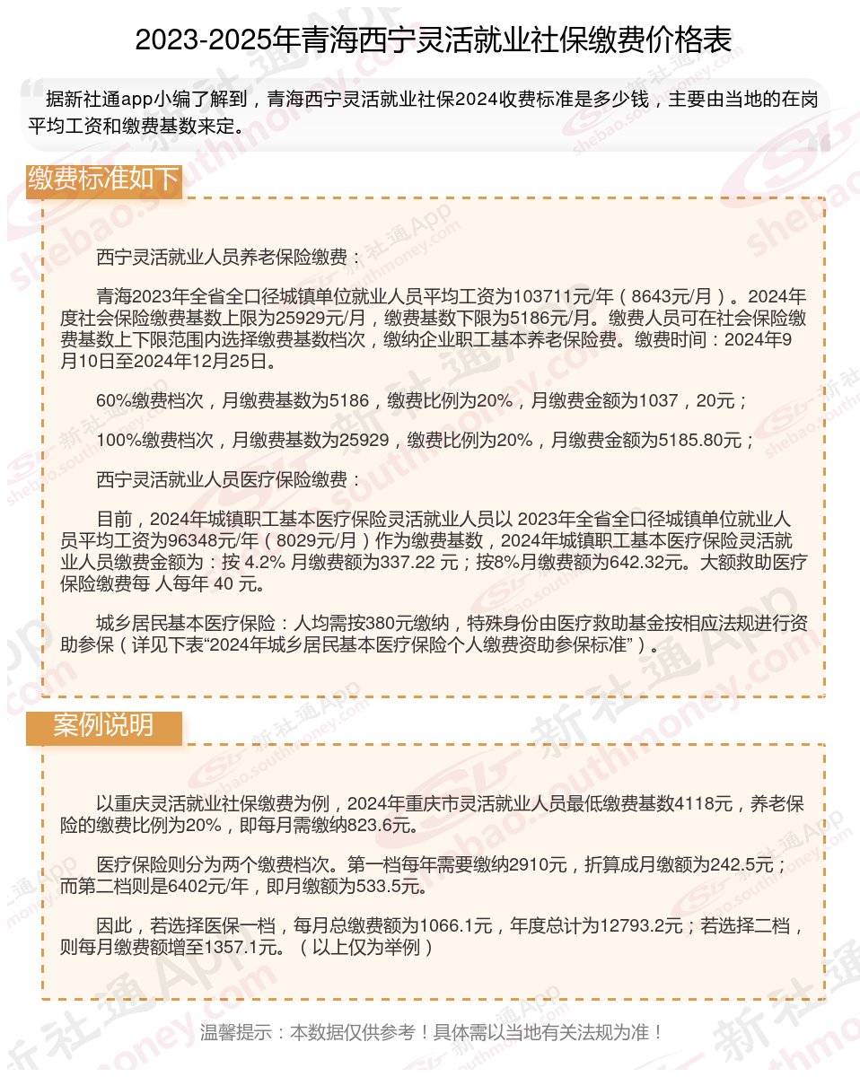
西宁灵活就业人员养老保险缴费:
青海2023年全省全口径城镇单位就业人员平均工资为103711元/年(8643元/月)。2024年度社会保险缴费基数上限为25929元/月,缴费基数下限为5186元/月。缴费人员可在社会保险缴费基数上下限范围内选择缴费基数档次,缴纳企业职工基本养老保险费。缴费时间:2024年9月10日至2024年12月25日。
60%缴费档次,月缴费基数为5186,缴费比例为20%,月缴费金额为1037,20元;
100%缴费档次,月缴费基数为25929,缴费比例为20%,月缴费金额为5185.80元;
西宁灵活就业人员医疗保险缴费:
目前,2024年城镇职工基本医疗保险灵活就业人员以2023年全省全口径城镇单位就业人员平均工资为96348元/年(8029元/月)作为缴费基数,2024年城镇职工基本医疗保险灵活就业人员缴费金额为:按4.2%月缴费额为337.22元;按8%月缴费额为642.32元。大额救助医疗保险缴费每人每年40元。
城乡居民基本医疗保险:人均需按380元缴纳,特殊身份由医疗救助基金按相应法规进行资助参保(详见下表“2024年城乡居民基本医疗保险个人缴费资助参保标准”)。
社保续交需要哪些手续?
社保补缴的流程可能因地区而异,通常包括以下步骤:
准备材料:一般需要提供身份证、劳动合同、工资发放明细表等相关材料。
提出申请:可以由个人或单位向社保经办机构提出补缴申请。如果是单位原因导致的断缴,需要单位先申请补缴。
填写表格:填写社会保险费补缴申请表等相关表格,说明补缴的事实和理由。
提交材料:将准备好的材料和填写好的表格一并提交给社保经办机构。
审核审批:社保经办机构会对提交的材料进行审核,确定是否符合补缴条件。
缴纳费用:如果申请通过,需要按照要求缴纳补缴的社保费用,包括单位和个人部分。
完成补缴:缴纳费用后,社保经办机构会将补缴的记录录入系统,完成社保补缴手续。
社保缴费基数是指参保人员在一个社保年度内缴纳社会保险费的计算基数,它一般根据参保人员上一年度的月平均工资来确定。具体来说,社保缴费基数一个上下限范围,通常为该地区上年度社会月平均工资的60%至300%。如果参保人员的月平均工资低于下限,则按下限作为缴费基数;如果高于上限,则按上限作为缴费基数;如果介于两者之间,则按实际月平均工资作为缴费基数。
(备注:数据仅供参考,具体以当地有关法规为准)
灵活就业社保要交多少钱?
灵活社保缴费
查询社保
佛山社保缴费
北京社保
自己缴社保一个月要交多少钱
2025年各地高龄老人津贴标准来了
巴彦淖尔社保
黑龙江高龄补贴标准最新
单位社保缴纳年限一览表