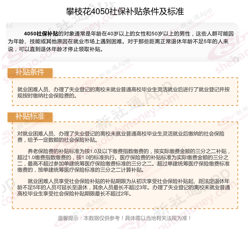
2025攀枝花4050补贴主要针对的是年龄在40岁以上的女性和50岁以上的男性,这些人群通常因为年龄较大而面临就业困难。
攀枝花4050灵活就业社保补贴标准如何?“4050补贴”需要以灵活就业身份参加职工养老和医疗保险,补贴标准不超过实际缴费的三分之二,最长3年,距离退休不足5年的可延长到退休。补贴对象包括国企下岗人员、低保家庭等。申请流程需要提交身份证、银行账户等。那么攀枝花4050灵活就业社保补贴标准是多少钱?攀枝花4050社保补贴条件是什么?接下来随新社通APP小编了解一下攀枝花4050灵活就业社保补贴标准最新资讯。
一、2025年攀枝花灵活就业4050社保补贴标准和条件是什么

二、2025年攀枝花不可以领取灵活就业4050社保补贴的六类人:
攀枝花不符合领取4050社保补贴的六类人如下:
1、非就业困难人员;
2、超出自住房,有多余商品房或车辆;
3、未以灵活就业人员身份交社保;
4、超出法定退休年龄的;
5、未失业登记;
6、农村户口。
三类人符合领取灵活就业4050社保补贴的标准:贫困户、低保对象、重度残疾人等三类主要就业困难人员。
不过,符合特殊情况的部分农村户口人员是可以申请的,具体要咨询当地社保部门了。
社保缴费标准
灵活社保缴费
灵活就业补贴
社保缴费基数
什么条件可以申办4050补贴?
2025年各地高龄老人津贴标准来了
12333社保个人账户查询怎么查
社保断交会不会作废
长沙社保缴费
高龄补贴发放