按月缴纳的灵活就业社保包含养老保险和职工保险,缴费金额的多少由缴费基数的高低来定。随新社通-app小编了解一下具体详情。
什么是社保呢?
通俗地讲,缴纳社会保险是个人或单位依法依规,为参与社会保险而进行费用缴纳的行动。社保全称为“社会保险”,是依法建立的社保制,旨在保护公民在年老、疾病、工伤、失业、生育等情况下依法从社会获得物质帮助的权利。社保的缴费金额取决于多个因素,包括缴费基数、缴费比例以及所在地的具体法规等。
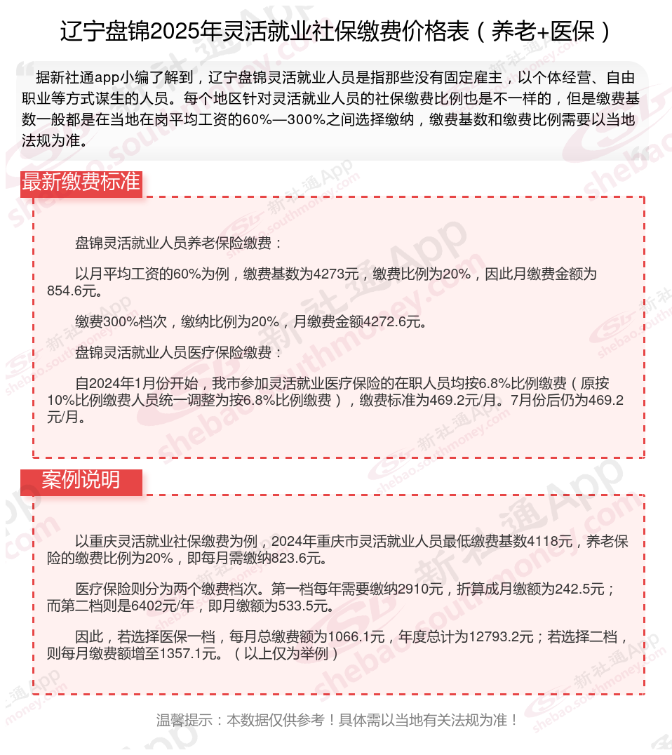
2025年灵活就业社保最低要交多少钱?辽宁盘锦灵活就业人员养老、医疗缴费最新明细来了,辽宁盘锦灵活就业社保每月交多少钱?

》》社保缴费不迷茫,用新社通社保计算器,查询您的社保缴费金额!
提示:辽宁盘锦灵活就业人员每个月的缴费压力还是比较大的,每个月的社保费用都是千元,缴费档次越高,灵活就业人员要缴纳的费用也越多。
当缴费档次越高,可以享受到的社保待遇也越多,退休后可以领到的养老金也越多,100%的缴费档次缴纳灵活就业社保比60%的缴费档次缴纳灵活就业社保可以领到的钱要多。
辽宁盘锦2025年灵活就业人员社保缴费标准公布
据新社通app显示,2024-2025年辽宁盘锦灵活就业人员养老保险的缴费标准是根据缴费基数来确定的:
个人养老保险缴费比例为20%,缴费基数的下限为4106元。
(注:本文数据仅供参考,具体以当地缴费标准为准)
假设辽宁盘锦网友吕某的月工资为4106元,当地的灵活就业养老保险缴费基数为4106元。
据新社通app养老保险计算器显示,吕某个人缴费额:灵活就业个人按照其缴费基数的20%缴纳养老保险费。因此,吕某每月需要缴纳的养老保险费为4106元*20%=821.2元。
另外,需要注意的是,养老保险的缴费比例和基数可能会随着方案的调整而发生变化。因此,在计算养老保险缴费金额时,需要参考当地的最新方案和法规。
社保补缴新规
个人社保缴费在哪里查询缴费记录,个人社保缴费明细在哪里查询?
社保断交
社保
上海社保
2025年各地高龄老人津贴标准来了
五险一金的社保
城乡居民社保
灵活社保缴费
西宁社保