灵活就业社保通常允许灵活就业者在一定范围内自主选择,以适应他们不同的经济状况和需求。
那么,灵活就业人员社保要交多少钱一个月?灵活就业交哪个档次最划算?买根据新社通app-社保缴费查询工具提供的2025社保缴费标准详情数据:

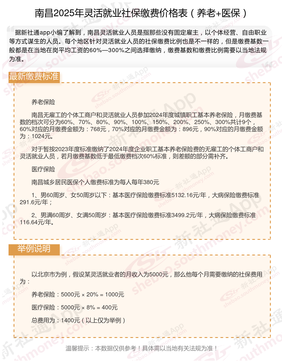
据新社通app数据显示,南昌灵活就业养老缴费基数明细如下:
养老缴费缴费基数为:3839元;
个人缴费比例:20%;
(注:本文数据仅供参考,具体以当地缴费标准为准)
》如何了解自己的社保缴纳明细吗?点击新社通app社保计算器,帮您计算!
新社通app数据所得,数据仅供参考。
社保缴纳
灵活社保缴费
巴中最低工资标准是多少
70岁的高龄老人
灵活就业社保
领取社保福利补贴
社保补缴新规
个人社保缴费在哪里查询缴费记录,个人社保缴费明细在哪里查询?
社保断交
社保