灵活就业社保缴费比例是多少?养老保险一般为缴费基数的20%左右,其中8%计入个人账户,12%计入统筹账户。医疗保险一般为缴费基数的10%左右,具体比例因地区而异。失业保险、工伤保险、生育保险缴费比例较低,具体比例因地区而异。那么2025年深圳灵活就业人员社保需要交多少钱?下面随新社通小编一起来看看。
一、深圳2025年灵活就业社保缴费基数及比例
(1)深圳社保缴纳比例费用是以缴费基数为基数以一定的比例进行缴费,职工社保分为单位缴纳部分和个人缴纳部分,两者缴纳比例不同,但是灵活就业人员参保职工社保没有单位负责,将全部由个人缴费。
社保缴费比例各个地区标准有些细微的差别,并且会不断产生新的变化。例如,自2024年3月1日起,上海市灵活就业人员缴纳职工基本养老保险费的比例由24%调整为20%,其中有8%进入个人账户;缴纳职工基本医疗保险费的比例由11%调整为10%。浙江在2022年9月职工养老保险缴费比例从15%降到14%,今年4月又公布将其恢复至15%。
提示:灵活就业养老保险的缴费比例一致,都是社保缴费基数的20%。
灵活就业医保的缴费比例就有些差异了,有些地方是6%,有些地方是8%,有些地方是13%。
(2)深圳灵活就业社保参照职工社保的缴费基数进行缴纳。而社保缴费基数由当地上一年度职工的月平均工资确定,一般是以当地社会平均工资的60%-300%为社保缴费基数,基本上分为60%、80%、90%、100%、150%、200%、250%、300%等八个缴费档次。由于各地区经济发展水平不一,职工月平均工资存在差异,所以各地区的社保缴费基数上下限也不同。比如北京2024年的缴费基数上下限为6326元-33891元,浙江2024年的缴费基数上下限为4462元-24060元。
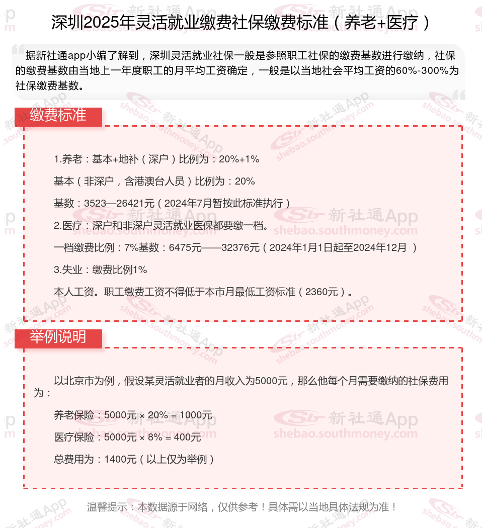
二、2025年深圳灵活就业社保缴费标准如下

三、?2025年社保新规主要包括以下几个方面?:
??病残津贴制落地?:从2025年1月1日起,新增病残津贴待遇,旨在为未达到法定退休年龄但完全丧失劳动能力的参保职工提供经济补助。符合条件的职工可以申请领取病残津贴,具体标准与参保人的缴费年限和距离退休时间有关?。
??渐进式退休?:男性职工的退休年龄将从2025年1月1日起逐步延长至63周岁,女性职工的退休年龄也将相应调整。具体来说,原本退休年龄为50周岁的女职工将延迟至55周岁,原本退休年龄为55周岁的女职工将延迟至58周岁。
??最低缴费年限提高?:从2030年开始,最低缴费年限将从15年逐步提高到20年,每年增加6个月,至2039年全部提升完毕。这一调整旨在确保养老金的可持续性,并为职工提供更多的养老保证。
??弹性退休制:新规推出了“弹性退休”制,给予职工3年的选择空间,可以根据实际情况选择提前退休、正常退休或延退。例如,女职工可以选择在55岁到61岁之间的任何时间退休?。
??失业保险金缴纳?:从2025年1月1日起,领取失业保险金且距法定退休年龄不足1年的失业人员,可由失业保险基金为其缴纳养老保险费,执行至2039年12月31日?。
这些新规的实施将对职工的退休生活产生重大影响,提供了更多的选择和保证,同时也确保了养老金的可持续性。
灵活社保缴费
社保查询
社保个人账户余额
最低缴费年限
补贴
什么是社保缴费基数
社保补缴
灵活社保缴费
淮安社保缴费
社保线上缴费