灵活就业社保成为很多自由职业者和打工人空窗期的最佳选择。那具体缴费是多少呢?
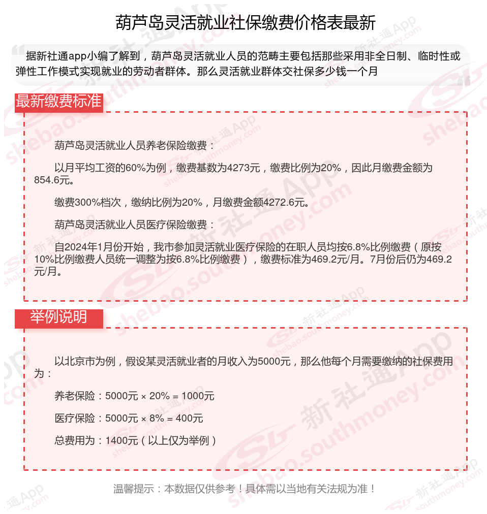
据新社通app数据显示,葫芦岛灵活就业养老保险的缴费基数为:4273元。灵活就业人员参保缴费的比例为个人20%。
另外,需要注意的是,这些缴费标准可能会随着时间和方案的变化而调整。建议查阅相关消息或咨询当地社保部门。
(注:本文数据仅供参考,具体以当地缴费标准为准)
自由职业者交社保一个月多少钱?2025社保缴费标准,根据新社通app-社保缴费查询工具提供的2025社保缴费标准详情数据如下:

灵活就业社保:养老保险缴费比例为20%,医疗保险缴费比例为当地上年度城镇在岗职工月平均工资的80%的4.2%或8%。
养老保险断交多久会失效?
社保断缴不会清0,因为社保是计算累计缴费年限的,所以当社保出现断缴情况时,我们之前所缴纳的社保年限并不会因为社保断缴而清0,待参保人员以后继续缴纳社保后,之后所缴纳的社保年限和之前的社保缴费年限是可以累计计算的。
温馨提示:本数据仅供参考!具体需以当地有关法规为准!
灵活社保缴费
社保个人账户余额
高龄补贴发放
社保报销的比例
灵活就业社保
一次性补缴
乌鲁木齐社保费
登录社保
南昌社保
无锡社保