灵活就业缴费比例20%。
那么,广州灵活就业社保缴费标准是多少?个人社保,要交多少钱一个月?根据新社通app-社保缴费查询工具提供的2025社保缴费标准详情数据:

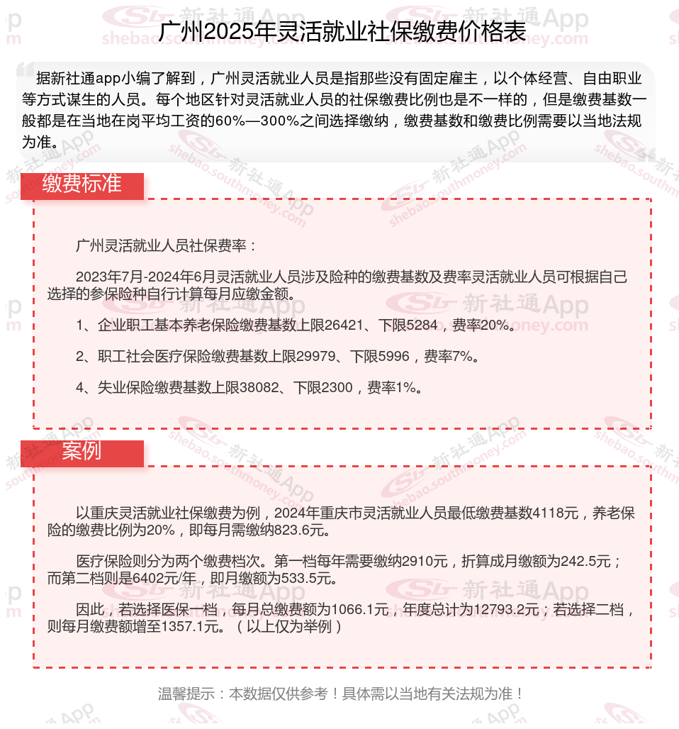
据新社通app数据显示,广州企业灵活就业养老保险的缴费基数为:5284元。
缴费比例:在企业参保缴费的情况下,单位缴纳比例为14%,个人缴纳比例为8%。而灵活就业人员参保缴费的比例为个人20%。
另外,需要注意的是,这些缴费标准可能会随着时间和方案的变化而调整。为了获取最新的广州灵活就业养老保险缴费标准信息,建议查阅相关消息或咨询当地社保部门。总的来说,了解并遵守当地的养老保险缴费标准是每个人的责任,也是保证个人权益的重要方案。
(注:本文数据仅供参考,具体以当地缴费标准为准)
新社通APP社保计算器,一键算出您的社保缴费明细!
新社通社保计算器计算所得,数据仅供参考。
补缴新规
广州社保
社保缴费
4050补贴
滨州社保缴费
查询社保
企退70岁
北京社保最低缴费金额
一次性补缴
灵活社保缴费