2025广西玉林4050补贴的女性需年满40周岁,男性需年满50周岁(以申请当年12月31日为截止日期)。
“灵活就业4050社保补贴”是指灵活就业困难人员社保补贴。该方案是对就业困难人员灵活就业后办理了就业登记手续并参加社会保险的,给予社会保险补贴。那么广西玉林4050灵活就业困难人员社保补贴标准是多少?广西玉林4050社保补贴需要符合什么条件?接下来随新社通APP小编了解一下最新资讯。
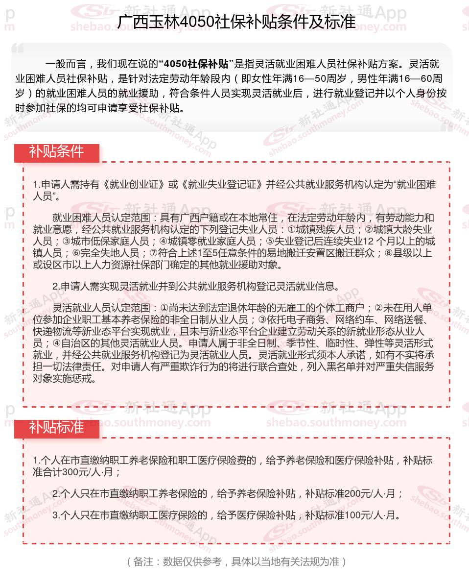
一、2025年广西玉林灵活就业4050社保补贴标准最新是多少?

二、办理了4050补贴对以后退休有什么影响
4050补贴领取后不影响退休金,需要的条件如下:
就业困难认定期间必须依法缴纳社保费,含养老保险费和医疗保险费
依法进行登记失业,并符合4050年龄条件,即男性年满50周岁、女性年满40周岁
有劳动能力、有就业要求,并在各级公共就业服务机构进行了失业登记
三、广西玉林灵活就业4050社保补贴去哪里办理?
广西玉林灵活就业4050社保申请可以在户口所在地乡镇、街道(开发委)所属社区(村)办理。
1.申请时间:2-4月。
2.申请地点:到户口所在地乡镇、街道(开发委)所属社区(村)办理申报登记手续。
3.申请资料:《再就业优惠证》或《就业失业登记证》原件及复印件、身份证复印件、灵活就业证明1份、《审核认定表》一式两份、银行出具的加盖公章的缴纳社会保险费单据。
灵活社保缴费
交20年社保
江西高龄
领取社保福利补贴
补缴新规
广州社保
社保缴费
4050补贴
滨州社保缴费
查询社保