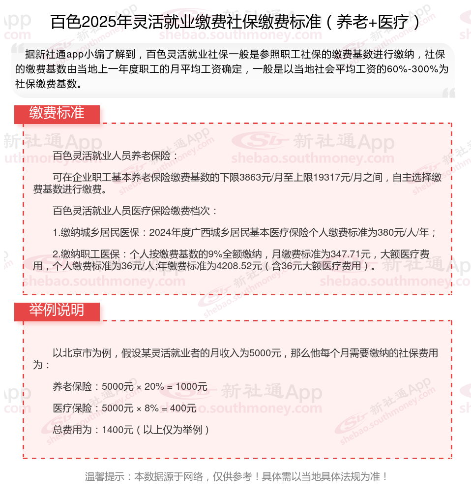
灵活就业社保成为很多自由职业者和打工人空窗期的最佳选择。那具体缴费是多少呢?
据新社通app数据显示,百色灵活就业养老缴费基数明细如下:
养老缴费缴费基数为:4053.6元;
个人缴费比例:20%;
(注:本文数据仅供参考,具体以当地缴费标准为准)
灵活就业者交社保一个月多少钱?2025社保缴费标准,根据新社通app-社保缴费查询工具提供的2025社保缴费标准详情数据如下:

灵活就业人员养老保险的缴费基数通常为本省上年度在岗职工月平均工资的100%来确定,但也可能存在不同的缴费档次,有些地区会提供60%至100%的不同缴费档次供灵活就业人员选择。缴费比例一般为20%,其中,8%部分进入个人账户,12%部分进入社会统筹基金。
养老保险断交多久作废?
养老保险出现断缴,参保记录不会清0。社保经办机构会保留基本养老保险关系,保存全部参保缴费记录,个人账户储存额也会连续计算利息,已缴的养老保险费不会白缴。若累计缴费满15年,达到法定退休年龄,就可以按月领取基本养老金。
温馨提示:本数据仅供参考!具体需以当地有关法规为准!
社保缴纳
缴费标准
上海社保
社保断交
广东高龄补贴标准最新消息
五险一金
社保交完
社保缴费年限档次时间表公布
社保缴纳
一次性补缴