2025灵活就业社保缴费标准的调整,既体现了法规的连续性,又适应了经济社会发展的要求。灵活就业人员应根据自身情况,合理选择缴费基数和缴费比例,确保自身权益得到充分保证。那么2025年天津灵活就业人员社保需要交多少钱?下面随新社通小编一起来看看。
一、2025年天津灵活就业社保缴费标准,灵活就业社保多少钱一个月?

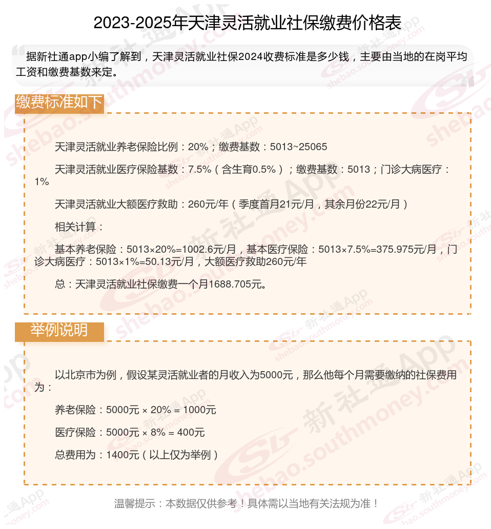
天津灵活就业人员社保缴费档次表:一般分为五个档次,具体为上年度在岗职工平均工资的60%、70%、80%、90%和100%。灵活就业人员可以根据自己的意愿选择缴费档次,缴费比例为20%,其中12%进入统筹基金,8%进入个人账户。
二、交社保的目的主要是为了保护公民在面临年老、疾病、工伤、失业、生育等风险时,能够依法从社会获得必要的物质帮助。社保的作用可以为以下几点:
养老保险:目的是为了保护劳动者在退休后能够获得一定的经济来源,以维持其基本生活水平。缴费比例一般为个人缴纳8%,单位缴纳19%。需要至少累计缴纳15年才能在退休时领取基本养老金。
失业保险:在失业的时候,缴纳社保的个人可以领取失业保险金。失业保险金可以在一定程度上帮助失业人员度过失业期,减轻经济压力,同时也有助于他们寻找新的工作机会。
生育保险:为生育期间的女性职工提供一定的经济补偿和医疗服务。支持生育和育儿过程中的各项开支。
医疗保险:用于支付参保人在患病期间的医疗费用,减轻个人医疗支出压力。包括基本医疗保险和大病医疗保险两部分。
工伤保险:工伤保险主要用于支付工伤医疗费用、生活护理费、伤残补助以及伤残津贴等,为因工作受伤的劳动者提供必要的经济支持。
灵活社保缴费
社保缴纳
社保个人账户余额
社保
补缴新规
灵活社保缴费
如何查询个人社保缴费记录
社保
灵活就业社保
社保缴费标准