灵活就业人员:个人需承担全部社保费用。
个人可以交社保吗
个人可以缴社保的。
缴纳社保费方法:
1、凭身份证等有效证件到社会保险经办机构合作银行柜面缴纳;
2、直接到参保的社保经办机构缴纳;
3、通过社保经办机构或者合作银行推出的官网APP缴纳;
4、到合作银行或者社保经办机构推出的自助终端自助缴纳;
5、其他。
个人参加的社保为居民社保(包括新农合、新型农村社会养老保险、城镇居民基本医疗保险和城镇居民社会养老保险)和灵活就业社保(仅限于职工社保中的基本医疗保险和基本养老保险)。
城乡居民社保一年缴费一次,具体时间询问当地人社局;灵活就业社保可以选择按年缴纳或者按月缴纳,大部分灵活就业人员都是按月缴纳。
那么,灵活就业人员社保,要交多少钱一个月?根据新社通app-社保缴费查询工具提供的2025社保缴费标准详情数据:

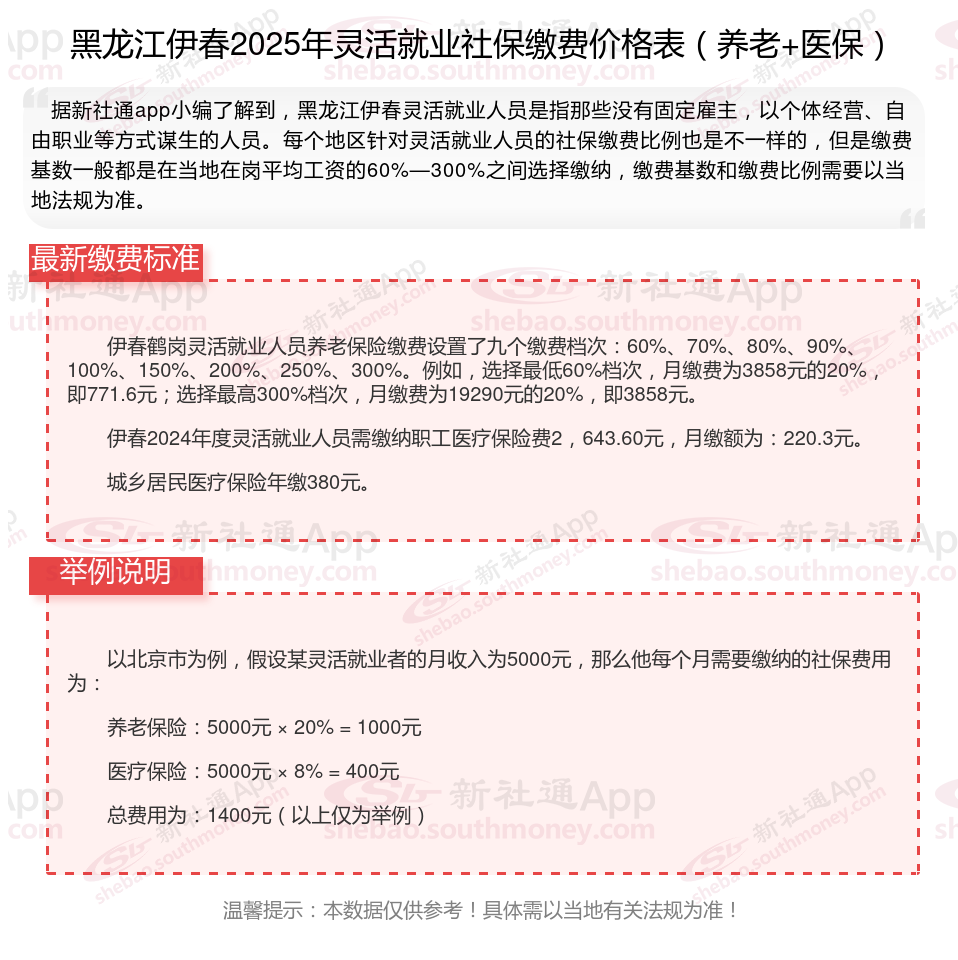
据新社通app数据显示,黑龙江伊春灵活就业养老缴费基数明细如下:
养老缴费缴费基数为:4206元;
个人缴费比例:20%;
(注:本文数据仅供参考,具体以当地缴费标准为准)
》一键算清您的社保缴费明细!新社通app社保计算器,让您清清楚楚了解缴费明细!
新社通社保计算器计算所得,数据仅供参考。
(备注:数据仅供参考,具体以当地有关法规为准)
社保缴纳
什么是社保缴费基数
灵活就业社保最低要交多少钱?
湖南高龄
高龄津贴
社保断交会不会作废
甘肃平凉社保缴费价格是多少钱?
广东高龄补贴
蚌埠社保缴费价格
青海西宁社保缴费账户余额查询