今天聊一下灵活就业人员社保缴费问题!
无雇工的个体工商户、未在用人单位参加养老保险的非全日制从业人员和其他灵活就业人员等以个人身份参加养老保险的人员,可在缴费基数上下限之间选择适当的缴费基数缴费,缴费比例为20%。
计算公式:月缴费金额=(上年全口径工资÷12)×档次×20%
例如:四川某个人参保人员,选择60%档次缴费:则月缴费金额为(90220÷12)×60%×20%=902.2元;若选择300%档次缴费:则月缴费金额为(90220÷12)×300%×20%=4511元。
那么,灵活就业社保缴费需要多少钱一个月2025年?灵活就业社保缴费在哪查询缴费记录?根据新社通app-社保缴费查询工具提供的2025社保缴费标准详情数据:

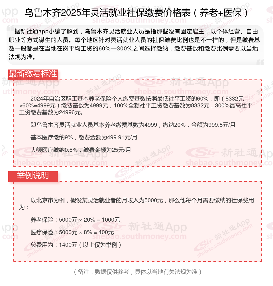
据新社通app数据显示,乌鲁木齐灵活就业养老保险最低缴费基数为:4999元;个人的缴费比例分别为:20%;
个人缴费金额:999.8元。
(注:本文数据仅供参考,具体以当地缴费标准为准)
社保缴纳
灵活社保缴费
2025年新规
社保断缴可以补缴吗
东莞4050补贴申请条件和流程
社保个人账户余额
补缴社保新规
社保断交
社保