在贵州六盘水,那些选择独立参保的灵活就业者,包括个体户和自由职业者,现在有机会加入企业职工基本养老保险体系。根据法规,这些参保者可以根据自身情况,在全省城镇单位就业人员平均工资的60%至300%范围内,挑选最适合自己的缴费基数。那么,关于贵州六盘水2025年灵活就业人员的社保缴费标准是多少?以及每月需要缴纳的社保费用是多少,本文将为您提供最新的信息。
灵活就业社保的缴费金额因地区和具体法规要求而异。以北京为例,养老保险缴费比例为20%,月最低缴费金额为1265.2元
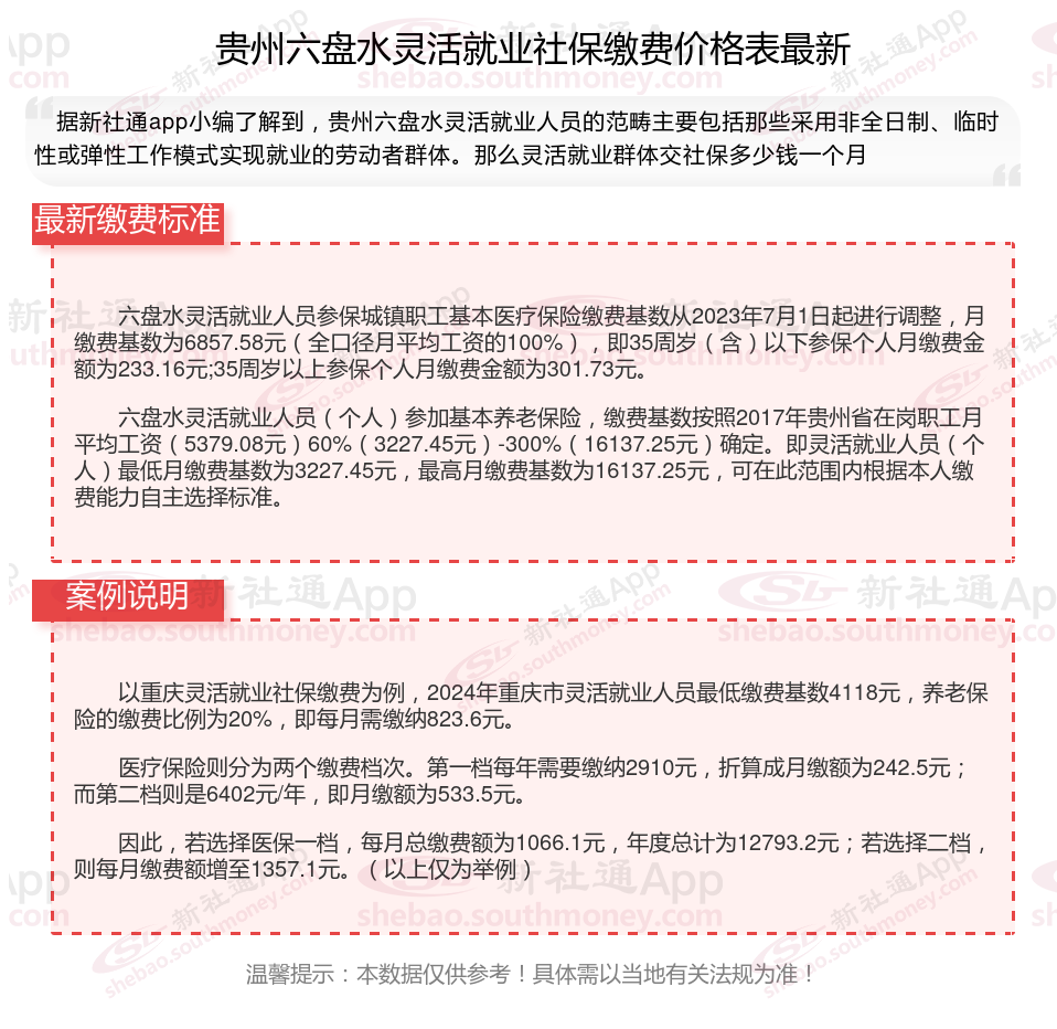
那么,贵州六盘水灵活就业人员社保交多少钱?买根据新社通app-社保缴费查询工具提供的2025社保缴费标准详情数据:

据新社通app数据显示,贵州六盘水养老保险缴费基数2024-2025年最新标准如下:
贵州六盘水灵活就业人员基本养老保险缴费基数暂按不低于4363.35元;
缴费比例:个人承担20%;养老保险缴费个人872.67元。
(注:本文数据仅供参考,具体以当地缴费标准为准)
》》还不知道自己社保缴纳明细吗?点击新社通app社保计算器,查询所在城市社保缴费明细!
新社通app数据所得,数据仅供参考。
合肥社保
社保断交
社保断交
福州社保缴费
社保
社保待遇认证不了怎么回事
缴纳社保
一次性补缴
灵活社保缴费
个人社保缴费标准最新来了