灵活就业者需要根据自己的实际情况和需求来选择适合自己的社保方案。
灵活就业人员自己交社保一个月多少钱?根据新社通app-社保缴费查询工具提供的2025社保缴费标准详情数据:

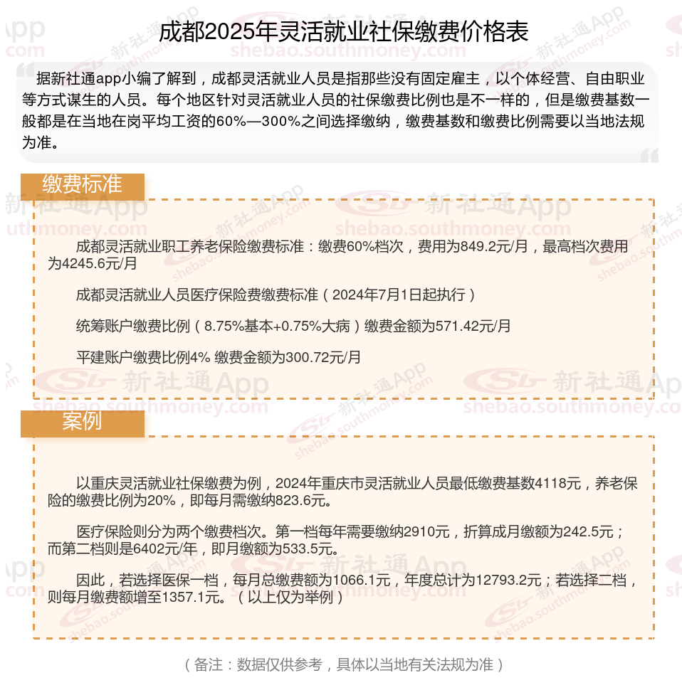
据新社通app数据显示,成都灵活就业养老保险缴费基数2024-2025年最新标准如下:
最低缴费基数:4511元;
个人缴费比例:20%;
(注:本文数据仅供参考,具体以当地缴费标准为准)
新社通APP社保计算器,可以查询您的社保缴费明细啦~,点击下方获取
新社通社保计算器计算所得,数据仅供参考。
灵活就业社保与职工社保险种有什么不一样:
什么是灵活就业社保?简单讲灵活就业人员购买的社保就叫灵活就业社保。灵活就业人员是指以非全日制、临时性和弹性工作等灵活形式就业的人员。
职工社保是指在企事业单位正常工作的职工所缴纳的社保,包括养老、医疗、生育、工伤、失业保险。这类社保由企业和职工共同承担费用,且保险待遇相对较高。职工社保是强制性的,用人单位和职工都必须依法缴纳。
退休金计算方法:
退休养老金=基础养老金+个人养老金。
基本养老金由统筹养老金和个人账户养老金组成。基本养老金根据个人累计缴费年限、缴费工资、当地职工平均工资、个人账户金额、城镇人口平均预期寿命等因素确定。
社平工资水平:退休金计算中,基础养老金部分会参考当地上年度的社会平均工资。一般来说,社会平均工资越高,基础养老金的计发基数就越大,从而提高退休金的整体水平。
个人账户养老金=个人账户累计储存额÷计发月数。
养老保险个人账户余额,现在都是按照本人缴费基数的8%记入个人账户的。比如说个人缴费基数是5000元,每月记入400元,一年能够积累4800元。
养老保险个人账户里的钱,每年还会按照记账利率计算利息。记账利率一般会高于(社会保险法中说是不低于)银行定期存款利率,看一下前些年的记账利率,要比把钱存银行划算的多。
灵活就业人员自己
灵活社保
通化社保
社保缴费基数什么意思
天津老年人补贴的具体标准是怎样的
2025年各地高龄老人津贴标准来了
社保缴纳
保缴费标准及比例详解
一次性补缴
灵活社保缴费