据新社通app数据显示,2024-2025年杭州灵活就业人员养老保险的缴费标准是根据缴费基数来确定的:
个人养老保险缴费比例为20%,缴费基数的下限为4462元。
(注:本文数据仅供参考,具体以当地缴费标准为准)
杭州灵活就业自己交社保一个月要交多少钱?杭州灵活就业人员社会保险缴费标准,根据新社通app-社保缴费查询工具提供的最新数据如下:

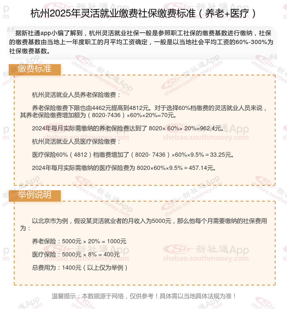
杭州灵活就业人员养老保险缴费:
养老保险缴费下限也由4462元提高到4812元。对于选择60%档缴费的灵活就业人员来说,其养老保险缴费增加额为(8020-7436)×60%×20%=70元。
2024年每月实际需缴纳的养老保险费达到了8020×60%×20%=962.4元。
杭州灵活就业人员医疗保险缴费:
医疗保险60%(4812)档缴费增加了(8020-7436)×60%×9.5%=33.25元。
2024年每月实际需缴纳的医疗保险费为8020×60%×9.5%=457.14元。
缴费基数是参保人员享受社会保险待遇的重要计算依据。劳动者参加社会保险后,社保经办机构为其建立一个终身不变的基本养老保险个人帐户和医疗保险个人帐户。职工缴费基数越高,其个人帐户储存额就越多,可支配使用的医疗费用就越多,退休时领取的养老金就越高。而参保单位和参保人员瞒报、漏报、少报缴费基数,将直接降低参保人员社会保险待遇的享受水平社会保险的月缴费基数一般是按照职工上年度全年工资的月平均值来确定的,每年确定一次,且一旦确定以后,一年内不再变动。
社保缴纳
社保缴费价格表来了
广西南宁社保缴费
社保个人账户余额
最低缴费年限
社保交完
补缴新规
灵活社保缴费
灵活就业补贴
济南社保费