按月缴纳的灵活就业社保包含养老保险和职工保险,缴费金额的多少由缴费基数的高低来定。随新社通-app小编了解一下具体详情。
什么是社保呢?
直白来讲,社保缴费是个人或单位依法依规,为维持社会保险体系而进行的费用缴纳行为。社保,全称叫“社会保险”。一是城镇职工社保。分为养老保险、医疗保险、计划生育险、失业保险、工伤保险,简称为“五险”。二是城乡居民社保。城乡居民社保分为城乡居民养老保险、城乡居民医疗保险两大部分。主要参保人员为没有参加城镇职工社保的城乡居民。城乡居民社保是由原来的新型农村社保和城镇居民社保合并而来的。影响社保缴费金额的因素众多,其中缴费基数、缴费比例,以及当地的具体法规起着确定性作用。
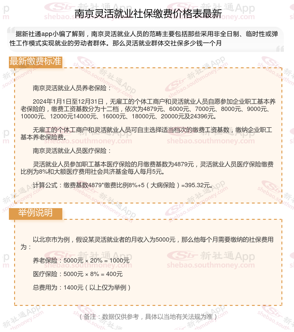
定了!灵活就业人员2024-2025年社保养老缴费基数是多少,医保交多少钱,南京灵活就业人员社保2025缴费标准一览表

》》想知道自己社保缴纳多少钱吗?快来新社通社保计算器,点击下方使用!
提示:南京灵活就业人员每个月的缴费压力还是比较大的,每个月的社保费用都是千元,缴费档次越高,灵活就业人员要缴纳的费用也越多。
当缴费档次越高,可以享受到的社保待遇也越多,退休后可以领到的养老金也越多,100%的缴费档次缴纳灵活就业社保比60%的缴费档次缴纳灵活就业社保可以领到的钱要多。
南京2025年灵活就业人员社保缴费标准公布
据新社通app显示,2024-2025年南京灵活就业人员养老保险的缴费标准是根据缴费基数来确定的:
个人养老保险缴费比例为20%,缴费基数的下限为4494元。
(注:本文数据仅供参考,具体以当地缴费标准为准)
假设南京同事朱某的月工资为4494元,当地的灵活就业养老保险缴费基数为4494元。
据新社通app养老保险计算器显示,朱某个人缴费额:灵活就业个人按照其缴费基数的20%缴纳养老保险费。因此,朱某每月需要缴纳的养老保险费为4494元*20%=898.8元。
另外,需要注意的是,养老保险的缴费比例和基数可能会随着方案的调整而发生变化。因此,在计算养老保险缴费金额时,需要参考当地的最新方案和法规。
2025年各地高龄老人津贴标准来了
灵活社保缴费
4050补贴
如何查询个人社保缴费记录
杭州社保缴费
补缴新规
一次性补缴社保新规
拉萨社保要交20年才能拿养老金了吗?
社保缴纳
灵活社保缴费