2025河北秦皇岛灵活就业4050社保补贴是一项面向特定年龄段的就业困难人群的社会保险补贴。
“4050人员”是国对大龄就业困难人员的一种称呼,指的是女性年满40岁,男性年满50岁的人员,那么河北秦皇岛4050灵活就业社保补贴标准是多少钱?河北秦皇岛4050社保补贴条件是什么?接下来随新社通APP小编了解一下最新资讯。
一、2025年河北秦皇岛灵活就业4050社保补贴怎么申请
河北秦皇岛怎样可以申请4050社保补贴?材料与流程如下:
准备材料
《就业失业登记证》原件和复印件。
灵活就业个人缴纳的养老保险、医疗保险凭证的原件,或社保经办机构开具的个人缴费证明。
身份证原件和复印件。
如有个体工商营业执照,需提供原件和复印件。
本人填写的相关表格。
申领流程
线下申请
申请人缴纳当年度养老、医疗保险费用后,携带上述材料至当地档案托管中心灵活就业人员社保补贴受理窗口进行初审,领取《申请表》和灵活就业证明。
灵活就业证明需由申办人在其户口所在地社区劳动工作站登记盖章。
持《申请表》、《灵活就业证明》及身份证、户口本等相关材料到街道(乡镇)劳动事务所申请复核,经审核无误后签字盖章。
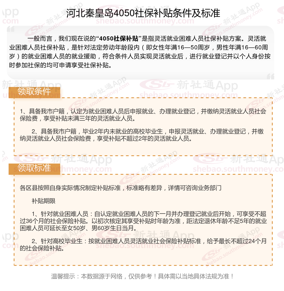
二、河北秦皇岛灵活就业4050社保补贴标准2025年(4050社保条件是什么)

4050补贴
社保个人账户余额
什么条件可以申办4050补贴?
2025年新规
社保缴纳
补缴新规
南宁社保缴费
社保断交
社保缴费标准
缴纳社保