随着经济社会的不断发展,灵活就业群体不断地日益壮大,其社保缴费问题也愈发受到关注。那么2025年广东东莞灵活就业人员社保交多少钱,你了解2025年广东东莞灵活就业人员社保缴费基数及比例吗,接下来随新社通APP小编一起来看看。
一、广东东莞社保可以不交吗?
不可以;
缴纳社保是法定义务,用人单位和在职员工都必须依法参加社会保险;单位和职工未缴纳的按照《社会保险法》法规,责令限期缴纳或补足并加收滞纳金,逾期仍不缴纳的,将由有关部门予以处罚。
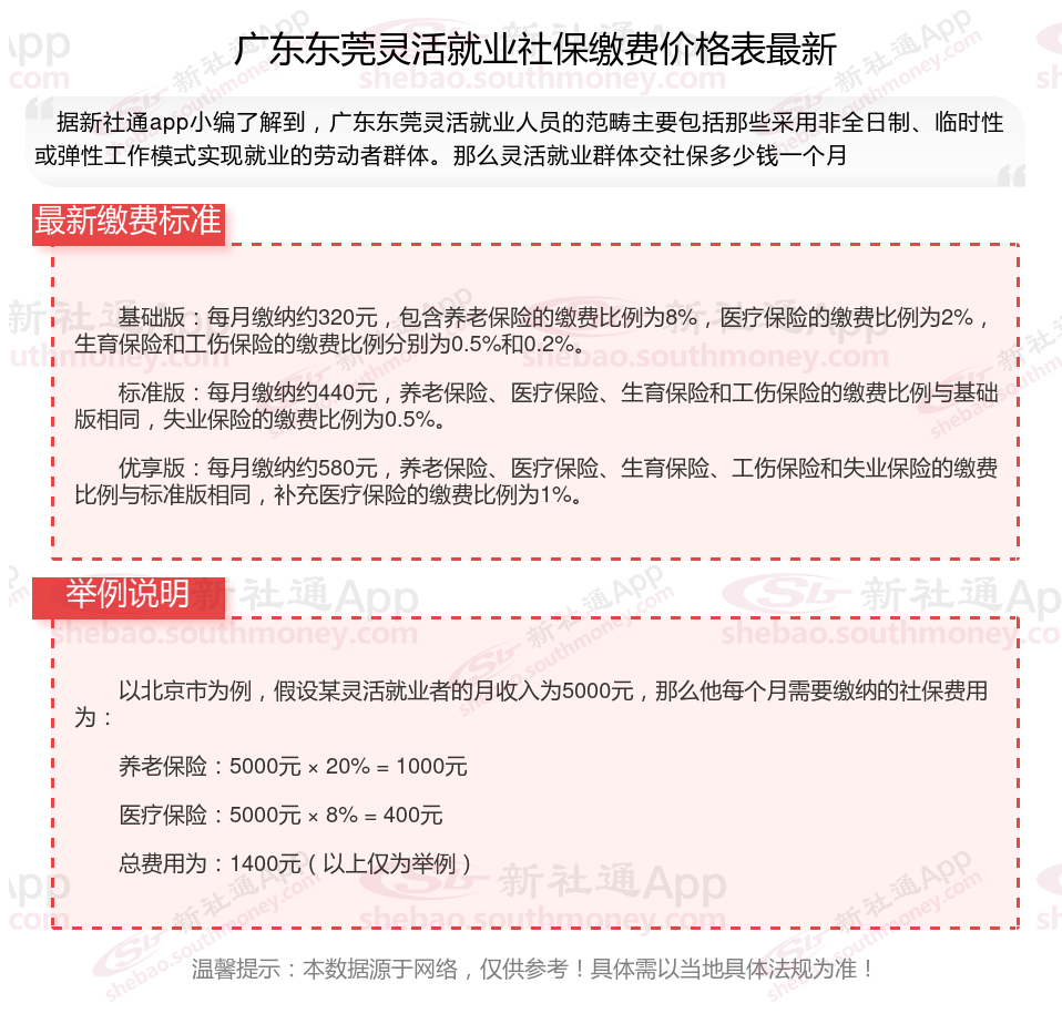
二、广东东莞灵活就业社保多少钱一个月?

》》点击新社通app社保计算器,轻松了解您的社保缴费明细!
提示:广东东莞灵活就业人员每个月的缴费压力还是比较大的,每个月的社保费用都是千元,缴费档次越高,灵活就业人员要缴纳的费用也越多。
当缴费档次越高,可以享受到的社保待遇也越多,退休后可以领到的养老金也越多,100%的缴费档次缴纳灵活就业社保比60%的缴费档次缴纳灵活就业社保可以领到的钱要多。
广东东莞灵活就业人员社保缴费档次表:一般分为五个档次,具体为上年度在岗职工平均工资的60%、70%、80%、90%和100%。灵活就业人员可以根据自己的意愿选择缴费档次,缴费比例为20%,其中12%进入统筹基金,8%进入个人账户。
社保缴费
太原社保缴费
灵活社保缴费
社保断交
合肥社保缴费
社保断交
灵活社保缴费
社保断交
西安社保缴费
2025年江苏南京社保费用明细表,个人要交多少钱?