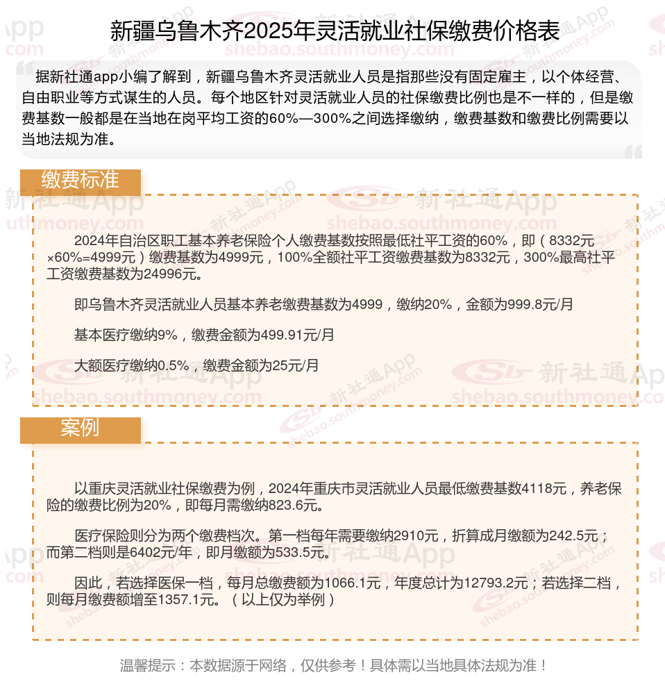
随着经济社会的不断发展,灵活就业群体日益壮大,其社保缴费问题也愈发受到关注。接下来随社保君了解一下2025年新疆乌鲁木齐灵活就业人员社保交多少钱的详细内容。
一、2025年新疆乌鲁木齐灵活就业社保多少钱一个月?

》》点击新社通app社保计算器,轻松了解您的社保缴费明细!
提示:新疆乌鲁木齐灵活就业人员每个月的缴费压力还是比较大的,每个月的社保费用都是千元,缴费档次越高,灵活就业人员要缴纳的费用也越多。
当缴费档次越高,可以享受到的社保待遇也越多,退休后可以领到的养老金也越多,100%的缴费档次缴纳灵活就业社保比60%的缴费档次缴纳灵活就业社保可以领到的钱要多。
二、2025年新疆乌鲁木齐灵活就业人员社保缴费基数越高,养老金就越高吗?社保缴费基数与养老金有什么关联?

社保缴费基数与退休后的养老金是成正比关系,也就是说社保缴费基数越高,退休后能领取的养老金也就越多。
各个地区社保缴费基数是根据当地社会平均工资的60%-300%来定的,并且各个地区会在每年固定的时间核定社保基数,同时公布最新的最低以及最高基数。一般来说,如果是企业帮员工缴纳的社保,都是按照最低基数来进行缴纳的,但也有一些公司是按照职工本人上年度的工资来作为加护缴纳的。
以上就是新疆乌鲁木齐灵活就业社保缴费的全部内容,数据及内容供参考!希望对你有帮助,欢迎关注新社通解锁更多社保专业资讯。
重庆社保一个月要交多少钱
灵活社保缴费
灵活社保缴费
南昌社保个人缴费全解
灵活社保缴费
西宁社保缴费
失业金领取
灵活社保缴费
济南社保要多少钱?
灵活社保缴费